共计 915 个字符,预计需要花费 3 分钟才能阅读完成。
据 GitHub 高级架构工程师 Joe Williams 撰文介绍,过去数年中,GitHub 一直使用的是一个简单的 DNS 架构。虽然它也能适合工作需求,但现在 GitHub 已迁移到一个能更好地支持自身规模的新架构。
Williams 提及,很多应用对 DNS 的解析性能或可用性十分敏感,这是 GitHub 采用新的 DNS 处理模型的一个原因。DNS 会导致用户性能降级,甚至无法提供服务。当使用原有的 DNS 架构进行配置和代码更改时,这个问题亟待解决。此外,工程师也难以识别一些故障的导致根源,他们唯一能使用的工具是 tcpdump。除了对上述问题的改进,GitHub 工程师还瞄准于:
- 增加内部域(Zone)和外部域配置的灵活性。除非做特殊的配置,否则内部域对外是不可见的。同时,从内网的内部就可以访问外部域。
- 改进缓存节点(Cache)和授权节点(Authority)间的角色隔离。
- 支持基于部署和基于 API 的工作流,实现更改的自动化。
- 避免任何外部依赖,改进可靠性。
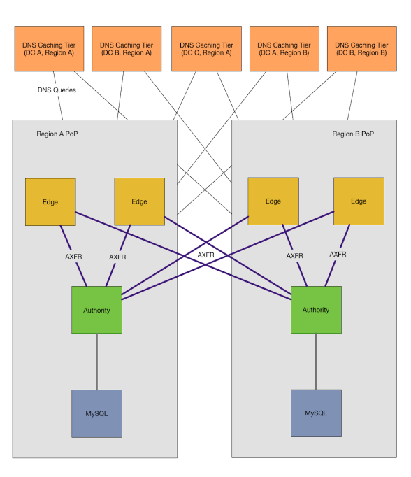
在 GitHub 设计的架构中,有三种类型的节点:
- 缓存节点。它部署于各数据中心内,负责向应用提供实时数据,使应用无需跨数据中心。
- 边缘节点(Edge)。它是各数据中心本地的授权节点,行使网关职责,处理来自缓存节点的请求,并负责域传送(Zone Transfer)。
- 授权节点。它是 DNS 主服务器,管理来自边缘节点的域交换,并提供创建、修改或删除记录的 HTTP API。

日志功能是 GitHub 新 DNS 架构的另一个改进。GitHub 工程师根据自身需求,选择了对缓存节点使用 Unbound,边缘节点使用 NSD,授权节点使用 PowerDNS。
前面提到,外部域(github.com)可从内部域(github.net)访问,不需要与外部 DNS 提供商通信。这是使用 Unbound 实现的。此外,Unbound 还支持在内部 DNS 失败时对外部网络的访问。
在 Williams 的帖子中,还给出了更多的技术细节,值得全面一读。
查看英文原文: How GitHub Revamped its DNS Infrastructure
本文永久更新链接地址 :http://www.linuxidc.com/Linux/2017-06/144711.htm
正文完
星哥玩云-微信公众号






