共计 7789 个字符,预计需要花费 20 分钟才能阅读完成。
| 导读 | 本文基于编译原理,结合 opcache 扩展提供的优化器,以 PHP 编译基本单位 op_array、PHP 执行最小单位 opcode 为出发点。介绍编译优化技术在 Zend 虚拟机中的应用,梳理各个优化遍是如何一步步优化 opcode 来提高代码执行性能的。最后结合 PHP 语言虚拟机执行给出几点展望。 |
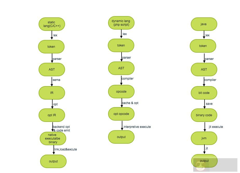
PHP(本文所述案例 PHP 版本均为 7.1.3)作为一门动态脚本语言,其在 zend 虚拟机执行过程为:读入脚本程序字符串,经由词法分析器将其转换为单词符号,接着语法分析器从中发现语法结构后生成抽象语法树,再经静态编译器生成 opcode,最后经解释器模拟机器指令来执行每一条 opcode。
在上述整个环节中,生成的 opcode 可以应用编译优化技术如死代码删除、条件常量传播、函数内联等各种优化来精简 opcode,达到提高代码的执行性能的目的。
PHP 扩展 opcache,针对生成的 opcode 基于共享内存支持了缓存优化。在此基础上又加入了 opcode 的静态编译优化。这里所述优化通常采用优化器(Optimizer)来管理,编译原理中,一般用优化遍 (Opt pass) 来描述每一个优化。
整体上说,优化遍分两种:
- 一种是分析 pass,是提供数据流、控制流分析信息为转换 pass 提供辅助信息;
- 一种是转换 pass,它会改变生成代码,包括增删指令、改变替换指令、调整指令顺序等,通常每一个 pass 前后可 dump 出生成代码的变化。
静态编译(static compilation),也称事前编译(ahead-of-time compilation),简称 AOT。即把源代码编译成目标代码,执行时在支持目标代码的平台上运行。
动态编译(dynamic compilation),相对于静态编译而言,指”在运行时进行编译”。通常情况下采用解释器 (interpreter) 编译执行,它是指一条一条的解释执行源语言。
JIT 编译(just-in-time compilation),即即时编译,狭义指某段代码即将第一次被执行时进行编译,而后则不用编译直接执行,它为动态编译的一种特例。
上述三类不同编译执行流程,可大体如下图来描述:

编译优化需要从程序中获取足够多的信息,这是所有编译优化的根基。
编译器前端产生的结果可以是语法树亦可以是某种低级中间代码。但无论结果什么形式,它对程序做什么、如何做仍然没有提供多少信息。编译器将发现每一个过程内控制流层次结构的任务留给控制流分析,将确定与数据处理有关的全局信息任务留给数据流分析。
- 控制流 是获取程序控制结构信息的形式化分析方法,它为数据流分析、依赖分析的基础。控制的一个基本模型是控制流图(Control Flow Graph,CFG)。单一过程的控制流分析有使用必经结点找循环、区间分析两种途径。
- 数据流 从程序代码中收集程序的语义信息,并通过代数的方法在编译时确定变量的定义和使用。数据的一个基本模型是数据流图(Data Flow Graph,DFG)。通常的数据流分析是基于控制树的分析(Control-tree-based data-flow analysis),算法分为区间分析与结构分析两种。
类似于 C 语言的栈帧(stack frame)概念,即一个运行程序的基本单位(一帧),一般为一次函数调用的基本单位。此处,一个函数或方法、整个 PHP 脚本文件、传给 eval 表示 PHP 代码的字符串都会被编译成一个 op_array。
实现上 op_array 为一个包含程序运行基本单位的所有信息的结构体,当然 opcode 数组为该结构最为重要的字段,不过除此之外还包含变量类型、注释信息、异常捕获信息、跳转信息等。
解释器执行 (ZendVM) 过程即是执行一个基本单位 op_array 内的最小优化 opcode,按顺序遍历执行,执行当前 opcode,会预取下一条 opcode,直到最后一个 RETRUN 这个特殊的 opcode 返回退出。
这里的 opcode 某种程度也类似于静态编译器里的中间表示(类似于 LLVM IR),通常也采用三地址码的形式,即包含一个操作符,两个操作数及一个运算结果。其中两个操作数均包含类型信息。此处类型信息有五种,分别为:
- 编译变量(Compiled Variable,简称 CV),编译时变量即为 php 脚本中定义的变量。
- 内部可重用变量(VAR),供 ZendVM 使用的临时变量,可与其它 opcode 共用。
- 内部不可重用变量(TMP_VAR),供 ZendVM 使用的临时变量,不可与其它 opcode 共用。
- 常量(CONST),只读常量,值不可被更改。
- 无用变量(UNUSED)。由于 opcode 采用三地址码,不是每一个 opcode 均有操作数字段,缺省时用该变量补齐字段。
类型信息与操作符一起,供执行器匹配选择特定已编译好的 C 函数库模板,模拟生成机器指令来执行。
opcode 在 ZendVM 中以 zend_op 结构体来表征,其主体结构如下:

PHP 脚本经过词法分析、语法分析生成抽象语法树结构后,再经静态编译生成 opcode。它作为向不同的虚拟机执行指令的公共平台,依赖不同的虚拟机具体实现(然对于 PHP 来说,大部分是指 ZendVM)。
在虚拟机执行 opcode 之前,如果对 opcode 进行优化可得到执行效率更高的代码,pass 的作用就是优化 opcode,它作用于 opcde、处理 opcode、分析 opcode、寻找优化的机会并修改 opcode 产生更高执行效率的代码。
在 Zend 虚拟机(ZendVM)中,opcache 的静态代码优化器即为 zend opcode optimization。
为观察优化效果及便于调试,它也提供了优化与调试选项:
- optimizationlevel(opcache.optimizationlevel=0xFFFFFFFF)优化级别,缺省打开大部分优化遍,用户亦通过传入命令行参数控制关闭
- optdebuglevel(opcache.optdebuglevel=-1)调试级别,缺省不打开,但提供了各优化前后 opcode 的变换过程
执行静态优化所需的脚本上下文信息则封装在结构 zend_script 中,如下:
typedef struct _zend_script {
zend_string *filename; // 文件名
zend_op_array main_op_array; // 栈帧
HashTable function_table; // 函数单位符号表信息
HashTable class_table; // 类单位符号表信息
} zend_script;
上述三个内容信息即作为输入参数传递给优化器供其分析优化。当然与通常的 PHP 扩展类似,它与 opcode 缓存模块一起(zend_accel)构成了 opcache 扩展。其在缓存加速器内嵌入了三个内部 API:
- zendoptimizerstartup 启动优化器
- zendoptimizescript 优化器实现优化的主逻辑
- zendoptimizershutdown 优化器产生的资源清理
关于 opcode 缓存,也是 opcode 非常重要的优化。其基本应用原理是大体如下:
虽然 PHP 作为动态脚本语言,它并不会直接调用 GCC/LLVM 这样的整套编译器工具链,也不会调用 Javac 这样的纯前端编译器。但每次请求执行 PHP 脚本时,都经历过词法、语法、编译为 opcode、VM 执行的完整生命周期。
除去执行外的前三个步骤基本就是一个前端编译器的完整过程,然而这个编译过程并不会快。假如反复执行相同的脚本,前三个步骤编译耗时将严重制约运行效率,而每次编译生成的 opcode 则没有变化。因此可在第一次编译时把 opcode 缓存到某一个地方,opcache 扩展即是将其缓存到共享内存(Java 则是保存到文件中),下次执行相同脚本时直接从共享内存中获取 opcode,从而省去编译时间。
opcache 扩展的 opcode 缓存流程大致如下:

由于本文主要集中讨论静态优化遍,关于缓存优化的具体实现此处不展开。
依“鲸书”(《高级编译器设计与实现》)所述,一个优化编译器较为合理的优化遍顺序如下:

上图中涉及的优化从简单的常量、死代码到循环、分支跳转,从函数调用到过程间优化,从预取、缓存到软流水、寄存器分配,当然也包含数据流、控制流分析。
当然,当前 opcode 优化器并没有实现上述所有优化遍,而且也没有必要实现机器相关的低层中间表示优化如寄存器分配。
opcache 优化器接收到上述脚本参数信息后,找到最小编译单位。以此为基础,根据优化 pass 宏及其对应的优化级别宏,即可实现对某一个 pass 的注册控制。
注册的优化中,按一定顺序组织串联各优化,包含常量优化、冗余 nop 删除、函数调用优化的转换 pass,及数据流分析、控制流分析、调用关系分析等分析 pass。
zendoptimizescript 及实际的优化注册 zend_optimize 流程如下:
zend_optimize_script(zend_script *script,
zend_long optimization_level, zend_long debug_level)
|zend_optimize_op_array(&script->main_op_array, &ctx);
遍历二元操作符的常量操作数,由运行时转化为编译时(反向 pass2)
实际优化 pass,zend_optimize
遍历二元操作符的常量操作数,由编译时转化为运行时(pass2)
|遍历 op_array 内函数 zend_optimize_op_array(op_array, &ctx);
|遍历类内非用户函数 zend_optimize_op_array(op_array, &ctx);
(用户函数设 static_variables)
|若使用 DFA pass & 调用图 pass & 构建调用图成功
遍历二元操作符的常量操作数,由运行时转化为编译时(反向 pass2)
设置函数返回值信息,供 SSA 数据流分析使用
遍历调用图的 op_array,做 DFA 分析 zend_dfa_analyze_op_array
遍历调用图的 op_array,做 DFA 优化 zend_dfa_optimize_op_array
若开调试,遍历 dump 调用图的每一个 op_array(优化变换后)
若开栈矫正优化,矫正栈大小 adjust_fcall_stack_size_graph
再次遍历调用图内的的所有 op_array,针对 DFA pass 变换后新产生的常量场景,常量优化 pass2 再跑一遍
调用图 op_array 资源清理
|若开栈矫正优化
矫正栈大小 main_op_array
遍历矫正栈大小 op_array
|清理资源
该部分主要调用了 SSA/DFA/CFG 这几类用于 opcode 分析 pass,涉及的 pass 有 BB 块、CFG、DFA(CFG、DOMINATORS、LIVENESS、PHI-NODE、SSA)。
用于 opcode 转换的 pass 则集中在函数 zend_optimize 内,如下:
zend_optimize
|op_array 类型为 ZEND_EVAL_CODE,不做优化
|开 debug,可 dump 优化前内容
|优化 pass1,常量替换、编译时常量操作变换、简单操作转换
|优化 pass2 常量操作转换、条件跳转指令优化
|优化 pass3 跳转指令优化、自增转换
|优化 pass4 函数调用优化(主要为函数调用优化)
|优化 pass5 控制流图(CFG)优化
|构建流图
|计算数据依赖
|划分 BB 块(basic block,简称 BB,数据流分析基本单位)
|BB 块内基于数据流分析优化
|BB 块间跳转优化
|不可到达 BB 块删除
|BB 块合并
|BB 块外变量检查
|重新构建优化后的 op_array(基于 CFG)|析构 CFG
|优化 pass6/7 数据流分析优化
|数据流分析(基于静态单赋值 SSA)|构建 SSA
|构建 CFG 需要找到对应 BB 块序号、管理 BB 块数组、计算 BB 块后继 BB、标记可到达 BB 块、计算 BB 块前驱 BB
|计算 Dominator 树
|标识循环是否可简化(主要依赖于循环回边)|基于 phi 节点构建完 SSA def 集、phi 节点位置、SSA 构造重命名
|计算 use-def 链
|寻找不当依赖、后继、类型及值范围值推断
|数据流优化 基于 SSA 信息,一系列 BB 块内 opcode 优化
|析构 SSA
|优化 pass9 临时变量优化
|优化 pass10 冗余 nop 指令删除
|优化 pass11 压缩常量表优化
还有其他一些优化遍如下:
优化 pass12 矫正栈大小
优化 pass15 收集常量信息
优化 pass16 函数调用优化,主要是函数内联优化
除此之外,pass 8/13/14 可能为预留 pass id。由此可看出当前提供给用户选项控制的 opcode 转换 pass 有 13 个。但是这并不计入其依赖的数据流/控制流的分析 pass。
通常在函数调用过程中,由于需要进行不同栈帧间切换,因此会有开辟栈空间、保存返回地址、跳转、返回到调用函数、返回值、回收栈空间等一系列函数调用开销。因此对于函数体适当大小情况下,把整个函数体嵌入到调用者(Caller)内部,从而不实际调用被调用者(Callee)是一个提升性能的利器。
由于函数调用与目标机的应用二进制接口(ABI)强相关,静态编译器如 GCC/LLVM 的函数内联优化基本是在指令生成之前完成。
ZendVM 的内联则发生在 opcode 生成后的 FCALL 指令的替换优化,pass id 为 16,其原理大致如下:
| 遍历 op_array 中的 opcode, 找到 DO_XCALL 四个 opcode 之一
| opcode ZEND_INIT_FCALL
| opcode ZEND_INIT_FCALL_BY_NAMEZ
| 新建 opcode,操作码置为 ZEND_INIT_FCALL,计算栈大小,更新缓存槽位,析构常量池字面量,替换当前 opline 的 opcode
| opcode ZEND_INIT_NS_FCALL_BY_NAME
| 新建 opcode,操作码置为 ZEND_INIT_FCALL,计算栈大小,更新缓存槽位,析构常量池字面量,替换当前 opline 的 opcode
| 尝试函数内联
| 优化条件过滤(每个优化 pass 通常有较多限制条件,某些场景下
由于缺乏足够信息不能优化或出于代价考虑而排除)| 方法调用 ZEND_INIT_METHOD_CALL,直接返回不内联
| 引用传参,直接返回不内联
| 缺省参数为命名常量,直接返回不内联
| 被调用函数有返回值,添加一条 ZEND_QM_ASSIGN 赋值 opcode
| 被调用函数无返回值,插入一条 ZEND_NOP 空 opcode
| 删除调用被内联函数的 call opcode(即当前 online 的前一条 opcode)
如下示例代码,当调用 fname()时,使用字符串变量名 fname 来动态调用函数 foo,而没有使用直接调用的方式。此时可通过 VLD 扩展查看其生成的 opcode,或打开 opcache 调试选项 (opcache.optdebuglevel=0xFFFFFFFF) 亦可查看。
function foo() {}
$fname = 'foo';
开启 debug 后 dump 可看出,发生函数调用优化前 opcode 序列(仅截取片段)为:
ASSIGN CV0($fname) string("foo")
INIT_FCALL_BY_NAME 0 CV0($fname)
DO_FCALL_BY_NAME
INIT_FCALL_BY_NAME 这条 opcode 执行逻辑较为复杂,当开启激进内联优化后,可将上述指令序列直接合并成一条 DO_FCALL string(“foo”)指令,省去间接调用的开销。这样也恰好与直接调用生成的 opcode 一致。
根据以上描述,可见向当前优化器加入一个 pass 并不会太难,大体步骤如下:
- 先向 zend_optimize 优化器注册一个 pass 宏(例如添加 pass17),并决定其优化级别。
- 在优化管理器某个优化 pass 前后调用加入的 pass(例如添加一个尾递归优化 pass),建议在 DFA/SSA 分析 pass 之后添加,因为此时获得的优化信息更多。
- 实现新加入的 pass,进行定制代码转换(例如 zendoptimizefunc_calls 实现一个尾递归优化)。针对当前已有 pass,主要添加转换 pass,这里一般也可利用 SSA/DFA 的信息。不同于静态编译优化一般是在贴近于机器相关的低层中间表示优化,这里主要是在 opcode 层的 opcode/operand 相应的一些转换。
- 实现 pass 前,与函数内联类似,通常首先收集优化所需信息,然后排除掉不适用该优化的一些场景(如非真正的尾不递归调用、参数问题无法做优化等)。实现优化后,可 dump 优化前后生成 opcode 结构的变化是否优化正确、是否符合预期(如尾递归优化最终的效果是变换函数调用为 forloop 的形式)。
以下是对基于动态的 PHP 脚本程序执行的一些看法,仅供参考。
由于 LLVM 从前端到后端,从静态编译到 jit 整个工具链框架的支持,使得许多语言虚拟机都尝试整合。当前 PHP7 时代的 ZendVM 官方还没采用,原因之一虚拟机 opcode 承载着相当复杂的分析工作。相比于静态编译器的机器码每一条指令通常只干一件事情(通常是 CPU 指令时钟周期),opcode 的操作数(operand)由于类型不固定,需要在运行期间做大量的类型检查、转换才能进行运算,这极度影响了执行效率。即使运行时采用 jit,以 byte code 为单位编译,编译出的字节码也会与现有解释器一条一条 opcode 处理类似,类型需要处理、也不能把 zval 值直接存在寄存器。
以函数调用为例,比较现有的 opcode 执行与静态编译成机器码执行的区别,如下图:

在不改变现有 opcode 设计的前提下,加强类型推断能力,进而为 opcode 的执行提供更多的类型信息,是提高执行性能的可选方法之一。
既然 opcode 承担如此复杂的分析工作,能否将其分解成多层的 opcode 归一化中间表示(intermediate representation, IR)。各优化可选择应用哪一层中间表示,传统编译器的中间表示依据所携带信息量、从抽象的高级语言到贴近机器码,分成高级中间表示(HIR)、中级中间表示(MIR)、低级中间表示(LIR)。
关于 opcode 的优化 pass 管理,如前文鲸书图所述,应该尚有改进空间。虽然当前分析依赖的有数据流/控制流分析,但仍缺少诸如过程间的分析优化,pass 管理如运行顺序、运行次数、注册管理、复杂 pass 分析的信息 dump 等相对于 llvm 等成熟框架仍有较大差距。
ZendVM 实现大量的 zval 值、类型转换等操作,这些可借助 LLVM 编译成机器码用于运行时,但代价是编译时间极速膨胀。当然也可采用 libjit。






