共计 7232 个字符,预计需要花费 19 分钟才能阅读完成。
Redis 支持两种数据持久化方式:RDB 方式和 AOF 方式。前者会根据配置的规则定时将内存中的数据持久化到硬盘上,后者则是在每次执行写命令之后将命令记录下来。两种持久化方式可以单独使用,但是通常会将两者结合使用。
一、持久化
1.1、什么是持久化
持久化功能有效地避免因进程退出造成的数据丢失问题,当下次重启时利用之前持久化的文件即可实现数据恢复。
1.2、持久化方式
Redis 支持 RDB 和 AOF 两种持久化机制:
RDB(快照方式): RDB 方式是一种快照式的持久化方法,将某一时刻的数据持久化到磁盘中。这种方式就是将内存中数据以快照的方式写入到二进制文件中,默认的文件名为 dump.rdb。
AOF(日志追加): AOF 方式是将执行过的写指令记录下来,在数据恢复时按照从前到后的顺序再将指令执行一遍。这种方式 redis 会将每一个收到的写命令都通过 write 函数追加到文件中 (默认 appendonly.aof)。
1.3、RDB 优缺点
优点:
RDB 是一个紧凑的单一文件, 方便传送,适用于灾难恢复。
与 AOF 相比, 在恢复大的数据集的时候,RDB 方式会更快一些。
缺点:
Redis 意外宕机, 可能会丢失几分钟的数据(取决于配置的 save 时间点)。RDB 方式需要保存珍整个数据集,是一个比较繁重的工作,通常需要设置 5 分钟或者更久做一次完整的保存。
针对 RDB 不适合实时持久化的问题,Redis 提供了 AOF 持久化方式来解决。
1.4、AOF 优缺点
优点:
AOF 只是追加日志文件,因此对服务器性能影响较小,速度比 RDB 要快,消耗的内存较少。
缺点:
AOF 方式生成的日志文件太大,即使通过 AOF 重写,文件体积仍然很大。
恢复数据的速度比 RDB 慢。
二、RDB 持久化触发机制
触发 RDB 持久化过程分为手动触发和自动触发
2.1、手动触发
手动触发持久化的操作有二个:save 和 bgsave。它们主要区别体现在:是否阻塞 Redis 主线程的执行。
save 命令
在客户端中执行 save 命令,就会触发 Redis 的持久化,但同时也是使 Redis 处于阻塞状态,直到 RDB 持久化完成,才会响应其他客户端发来的命令,所以在生产环境一定要慎用。

执行过程:
查看 /usr/local/redis/dump.rdb 文件保存时间
[root@zutuanxue redis]# ls dump.rdb -l
-rw-r--r--. 1 root root 92 2 月 28 03:37 dump.rdb
[root@zutuanxue redis]# ./src/redis-cli
127.0.0.1:6379> save
OK
127.0.0.1:6379> exit
[root@zutuanxue redis]# ls dump.rdb -l
-rw-r--r--. 1 root root 92 2 月 28 11:08 dump.rdb
当执行完 save 命令之后,持久化文件 dump.rdb 的修改时间就变了,这就表示 save 成功的触发了 RDB 持久化。
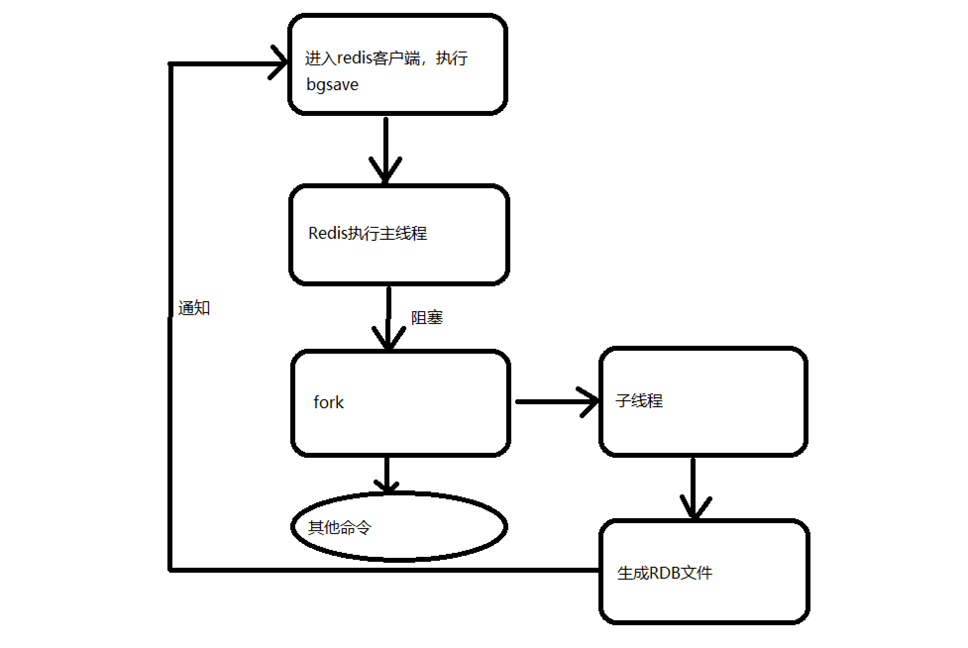
bgsave 命令
bgsave(background save)既后台保存的意思,它和 save 命令最大的区别就是 bgsave 会 fork() 一个子进程来执行持久化,整个过程中只有在 fork() 子进程时有短暂的阻塞,当子进程被创建之后,Redis 的主进程就可以响应其他客户端的请求了,相对于整个流程都阻塞的 save 命令来说,显然 bgsave 命令更适合我们使用。

执行过程
127.0.0.1:6379> bgsave
Background saving started
127.0.0.1:6379> exit
[root@zutuanxue redis]# ls dump.rdb -l
-rw-r--r--. 1 root root 92 2 月 28 11:29 dump.rdb
2.2、自动触发
自动触发持久化,本质是 Redis 通过判断,如果满足设置的触发条件,自动执行一次 bgsave 命令。
RDB 自动持久化主要来源于以下几种情况:
save m n
表示的是在 m 秒内,如果有 n 个键发生改变,则自动触发持久化。
如:
配置文件(/usr/local/redis/redis.conf)中的默认配置

当 900s 内如果有 1 次 Redis 键值发生改变,就会触发持久化;
当 300s 内如果有 10 次 Redis 键值发生改变,就会触发持久化;
当 60s 内如果有 10000 次 Redis 键值发生改变,就会触发持久化;
注意:
当设置多个 save m n 命令时,满足任意一个条件都会触发持久化。
flushall
清空 Redis 数据库,在生产环境下一定慎用,当 Redis 执行了 flushall 命令之后,则会触发自动持久化,把 RDB 文件清空。
127.0.0.1:6379> flushall
OK
三、RDB 持久化配置
3.1、配置文件
vim /usr/local/redis/redis.conf
#RDB 持久化自动触发条件
save 900 1
save 300 10
save 60 10000
#bgsave 持久化失败,是否停止持久化数据到磁盘,yes 表示停止持久化,no 表示忽略错误继续写文件
stop-writes-on-bgsave-error yes
#rdb 文件是否压缩
rdbcompression yes
# 写入文件和读取文件时是否开启 rdb 文件检查,检查是否有无损坏,如果在启动是检查发现损坏,则停止启动。
rdbchecksum yes
#rdb 持久化后存放的文件名
dbfilename dump.rdb
#rdb 持久化后文件的存放路径
dir ./
注意:
文件压缩要是开启的话:Redis 会采用 LZF 算法进行压缩。如果不想消耗 CPU 性能来进行文件压缩的话,可以设置为关闭此功能,这样的缺点是需要更多的磁盘空间来保存文件。
3.2、配置查询 / 设置
config get xxx
127.0.0.1:6379> config get dir
1) "dir"
2) "/usr/local/redis"
127.0.0.1:6379> config get dbfilename
1) "dbfilename"
2) "dump.rdb"
127.0.0.1:6379> config get stop-writes-on-bgsave-error
1) "stop-writes-on-bgsave-error"
2) "yes"
config set xxx
[root@zutuanxue redis]# mkdir data
[root@zutuanxue redis]# ./src/redis-cli
127.0.0.1:6379> config set dir "/usr/local/redis/data"
OK
127.0.0.1:6379> config get dir
1) "dir"
2) "/usr/local/redis/data"
注意:
使用命令修改的方式,马上生效,在 Redis 重启之后就会丢失。手动修改 Redis 配置文件,想要立即生效需要重启 Redis 服务器,会一直有效。
3.3、禁用持久化
127.0.0.1:6379> config set save ""
OK
3.4、RDB 文件恢复
当 Redis 服务器启动时,Redis 就会自动加载 RDB 文件恢复持久化数据。
验证加载
启动 redis 时

四、RDB 持久化案例
4.1、手动持久化
127.0.0.1:6379> config set save ""
OK
127.0.0.1:6379> set s helloworld!
OK
127.0.0.1:6379> get s
"helloworld!"
127.0.0.1:6379> save
OK
127.0.0.1:6379> del s
(integer) 1
127.0.0.1:6379> get s
(nil)
127.0.0.1:6379> exit
[root@zutuanxue redis]# ./src/redis-cli shutdown
[root@zutuanxue redis]# ./src/redis-server ./redis.conf
#Redis 服务端启动成功提示信息
[root@zutuanxue redis]# ./src/redis-cli
127.0.0.1:6379> get s
"helloworld!"
4.2、自动持久化案例
# 新建 log 文件夹
[root@zutuanxue redis]# mkdir log
# 配置日志文件
[root@zutuanxue redis]# vim redis.conf
# 配置:logfile "/usr/local/redis/log/redis.log"
[root@zutuanxue redis]# ./src/redis-server ./redis.conf
[root@zutuanxue redis]# ./src/redis-cli
127.0.0.1:6379> config set save "10 1"
OK
127.0.0.1:6379> config get save
1) "save"
2) "10 1"
127.0.0.1:6379> set a 123
OK
127.0.0.1:6379> set b 456
OK
127.0.0.1:6379> set c 789
OK
127.0.0.1:6379> set d 8910
OK
127.0.0.1:6379> exit
[root@zutuanxue redis]# cd log
[root@zutuanxue log]# ls
redis.log
[root@zutuanxue log]# vim redis.log

五、AOF 持久化
AOF 方式在使用 Redis 存储非临时数据时,一般都需要打开 AOF 持久化来降低进程终止导致的数据丢失,AOF 可以将 Redis 执行的每一条写命令追加到硬盘文件中,这一过程显然会降低 Redis 的性能,但是大部分情况下这个影响是可以接受的,另外,使用较快的硬盘能提高 AOF 的性能。
5.1、AOF 工作流
命令写入(append)、文件同步(sync)、文件重写(rewrite)、重启加载(load)

5.2、AOF 特点
默认文件名是 appendonly.aof。保存的位置由配置中 dir 来配置目录。
AOF 每次都会保存写命令,数据实时性更高。
AOF 需要使用“重写机制”来优化,每次记录写命令,文件会很大的问题。
AOF 根据不同的“缓冲区同步策略”将我们缓冲区中写入的命令,同步到磁盘。
重写机制

缓冲区同步策略
设置 appendfsync 控制,一共 3 种:
always:客户端的每一个写操作都保存到 aof 文件当,这种策略很安全,但是每个写都会有 IO 操作,所以也很慢。
everysec:每秒写入一次 aof 文件,因此,最多可能会丢失 1s 的数据。推荐使用这种方式。
no: 交由操作系统来处理什么时候写入 aof 文件。更快,但也是最不安全的选择,不推荐使用。
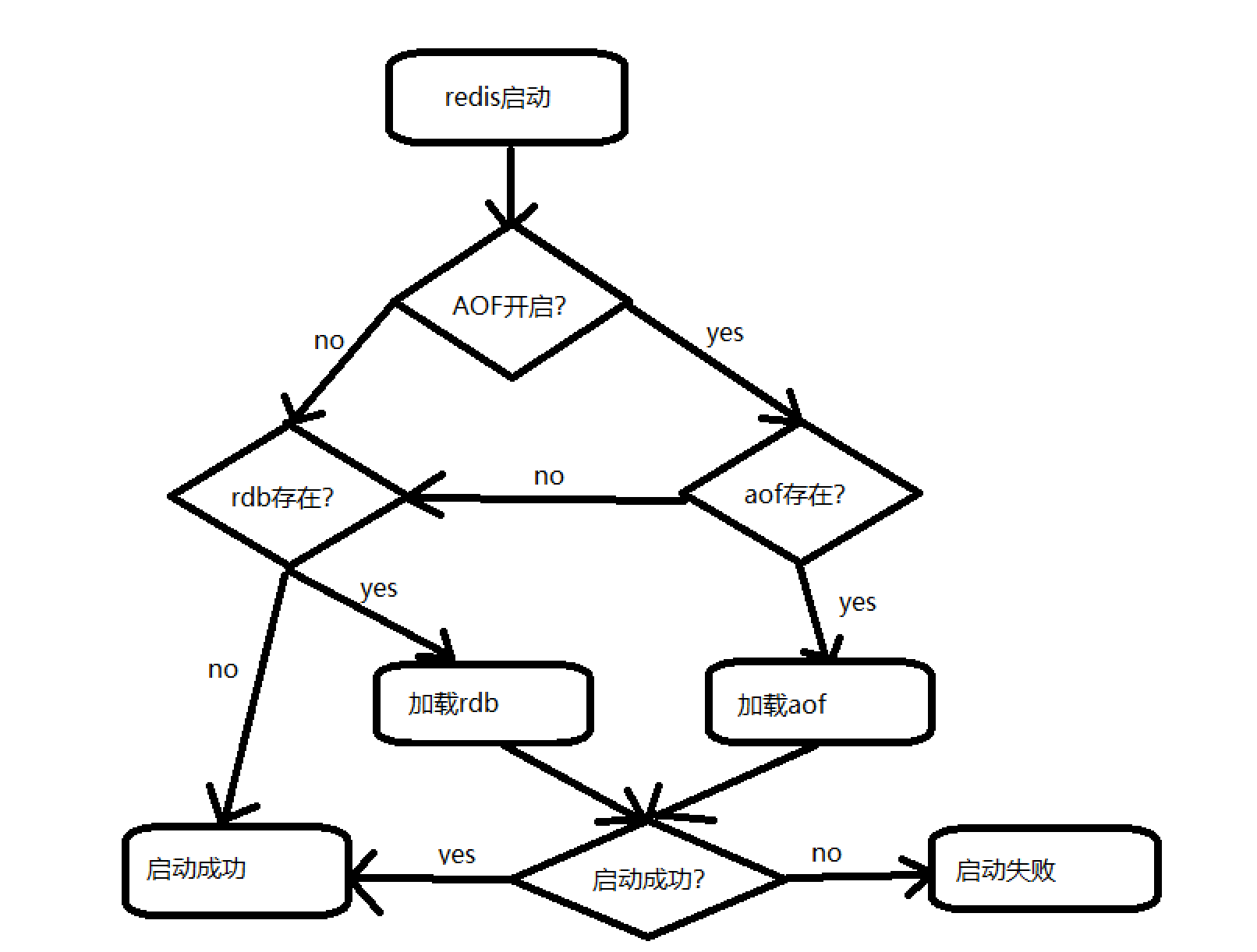
5.3、持久化恢复
在重启 redis 服务时,rdb 与 aof 如何执行?

六、开启 AOF 持久化
6.1、修改配置
修改配置文件 /usr/local/redis/redis.conf
appendonly yes # 表示开启 AOF 持久化,默认是 no 表示关闭
appendfilename "appendonly.aof" #AOF 持久化文件名
appendfsync everysec # 缓冲同步策略,默认值
no-appendfsync-on-rewrite no # 是否重写,默认不重写
6.2、测试 aof
开启之后,Redis 每执行一条写命令就会将该命令写入硬盘中的 AOF 文件。AOF 文件保存路径和 RDB 文件路径是一致的,都是通过 dir 参数配置,默 认文 件 名 是:appendonly.aof
[root@zutuanxue redis]# ./src/redis-server ./redis.conf
[root@zutuanxue redis]# ./src/redis-cli
127.0.0.1:6379> set x 123
OK
127.0.0.1:6379> set y 345
OK
127.0.0.1:6379> exit
[root@zutuanxue redis]# cat appendonly.aof
*2 # 表示有二个参数,注意命令本身也是参数的一部份
$6 # 第一个参数,长度为 6(字节数)
SELECT # 第一个参数,总是命令本身
$1 # 第二个参数,长度为 1
0 # 第二个参数
*3
$3
set
$1
x
$3
123
*3
$3
set
$1
y
$3
345
在次测试
[root@zutuanxue redis]# ./src/redis-cli
127.0.0.1:6379> set z 23
OK
127.0.0.1:6379> get z
"23"
127.0.0.1:6379> exit
[root@zutuanxue redis]# cat appendonly.aof
/* 前面有以前的写命令,aof 文件只会存储写命令 */
*2
$6
SELECT
$1
0
*3
$3
set
$1
z
$2
23
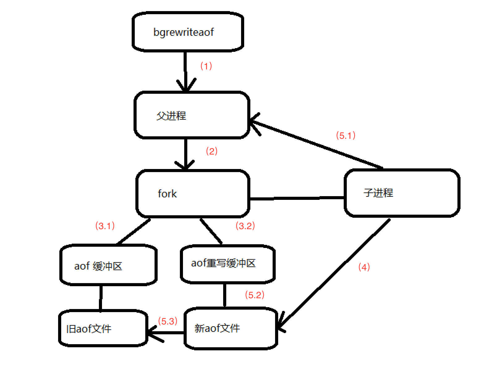
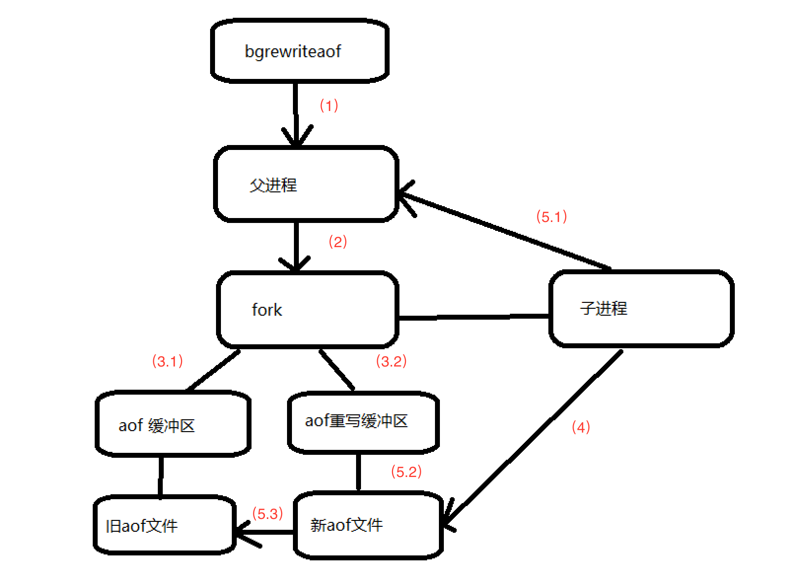
七、AOF 重写
7.1、为什么要重写
随着 aof 文件越来越大,需要定期对 aof 文件进行重写,达到压缩的目的。
7.2、重写 aof 改变
进程内已经超时的数据不再写入文件。
旧的 aof 有无效命令(如:set k1 hello ex 10000),新的 aof 文件只保留最终数据的写入命令。
多条写命令可以合并为一个(如:lpush list a、lpush list b、lpush list c 可以转化为:lpush list a b c)。但也不能将整个 lpush 生成的元素全部写在一起,所以对于 list、set、hash、zset 等类型操作,以 64 个元素为界拆分为多条。来防止客户端缓冲区溢出。
AOF 重写降低了文件占用空间,更小的 aof 文件启动 redis 时,加载更快。
7.3、重写方式
AOF 重写过程可以手动触发和自动触发:
** 手动触发:** 直接调用 bgrewriteaof 命令。
** 自动触发:** 根据 auto-aof-rewrite-min-size 和 auto-aof-rewrite-percentage 参数确定自动触发时机

7.4、手动触发
127.0.0.1:6379> bgrewriteaof
Background append only file rewriting started

[root@zutuanxue redis]# ./src/redis-cli
127.0.0.1:6379> keys *
1) "k2"
2) "ff"
3) "h"
4) "k3"
5) "k1"
6) "fds"
7) "hfds"
8) "z"
9) "k"
127.0.0.1:6379> set a 1231
OK
127.0.0.1:6379> set b 12321
OK
127.0.0.1:6379> exit
[root@zutuanxue redis]# cat appendonly.aof

7.5、自动触发
7.5.1、配置文件
修改配置文件 /usr/local/redis/redis.conf
auto-aof-rewrite-percentage 100 #AOF 文件增长率 (当前 AOF 文件大小超过上一次重写的 AOF 文件大小的百分之多少才会重写)
auto-aof-rewrite-min-size 64mb # 表示运行 AOF 重写时文件最小体积,默认为 64MB。
注意:
aof_current_size: aof 当前尺寸(单位:字节)
aof_base_size: aof 上次启动和重写的尺寸(单位:字节)
7.5.2、自动触发时机
当前 AOF 文件大小超过最小重写尺寸
当前 AOF 文件大小超过上次重写完的 AOF 尺寸 * 的百分之多少(*auto-aof-rewrite-percentage)
换算
自动触发时机 =aof_current_size>auto-aof-rewrite-min-size&&(aof_current_size-aof_base_size)/aof_base_size>=auto-aof-rewrite-percentage
查看 aof_current_size 和 aof_base_size 的值
127.0.0.1:6379> info persistence
# Persistence
loading:0
rdb_changes_since_last_save:1
rdb_bgsave_in_progress:0
rdb_last_save_time:1583254417
rdb_last_bgsave_status:ok
rdb_last_bgsave_time_sec:0
rdb_current_bgsave_time_sec:-1
rdb_last_cow_size:188416
aof_enabled:1
aof_rewrite_in_progress:0
aof_rewrite_scheduled:0
aof_last_rewrite_time_sec:0
aof_current_rewrite_time_sec:-1
aof_last_bgrewrite_status:ok
aof_last_write_status:ok
aof_last_cow_size:2330624
aof_current_size:295
aof_base_size:211
aof_pending_rewrite:0
aof_buffer_length:0
aof_rewrite_buffer_length:0
aof_pending_bio_fsync:0
aof_delayed_fsync:0
295>64M &&(295-211)/211>=100
只有当这二个条件同时成立,我们才会去触发我们的重写 AOF
7.6、aof 文件恢复
在写入 aof 日志文件时,如果 Redis 服务器宕机,则 aof 日志文件文件会出格式错误,在重启 Redis 服务器时,Redis 服务器会拒绝载入这个 aof 文件,可以通过以下步骤修复 aof 并恢复数据。
备份现在 aof 文件,以防万一。
出现以下提示:

使用 redis-check-aof 命令修复 aof 文件,该命令格式如下:
# 修复 aof 日志文件
$ redis-check-aof -fix file.aof
重启 Redis 服务器,加载已经修复的 aof 文件,恢复数据。






