共计 8747 个字符,预计需要花费 22 分钟才能阅读完成。
如果正在看这篇文章,相信你已经知道自己的需求了。
在 mysql 5.5 版本以前,修改表结构如添加索引、修改列,需要锁表,期间不能写入,对于大表这简直是灾难。从 5.5 特别是 5.6 里,情况有了好转,支持 Online DDL,相关介绍见 这篇文章,而我在实际 alter table 过程中还是会引起 data meta lock 问题。pt-online-schema-change 是 Percona-toolkit 一员,通过改进原生 ddl 的方式,达到不锁表在线修改表结构。
1. pt-osc 工作过程
- 创建一个和要执行 alter 操作的表一样的新的空表结构(是 alter 之前的结构)
- 在新表执行 alter table 语句(速度应该很快)
- 在原表中创建触发器 3 个触发器分别对应 insert,update,delete 操作
- 以一定块大小从原表拷贝数据到临时表,拷贝过程中通过原表上的触发器在原表进行的写操作都会更新到新建的临时表
- Rename 原表到 old 表中,在把临时表 Rename 为原表
- 如果有参考该表的外键,根据 alter-foreign-keys-method 参数的值,检测外键相关的表,做相应设置的处理
- 默认最后将旧原表删除
2. 常用选项说明
只介绍部分常用的选项
--host=xxx --user=xxx --password=xxx
连接实例信息,缩写-h xxx -u xxx -p xxx,密码可以使用参数--ask-pass手动输入。--alter
结构变更语句,不需要ALTER TABLE关键字。与原始 ddl 一样可以指定多个更改,用逗号分隔。- 绝大部分情况下表上需要有主键或唯一索引,因为工具在运行当中为了保证新表也是最新的,需要旧表上创建 DELETE 和 UPDATE 触发器,同步到新表的时候有主键会更快。个别情况是,当 alter 操作就是在 c1 列上建立主键时,DELETE 触发器将基于 c1 列。
- 子句不支持 rename 去给表重命名。
- alter 命令原表就不支持给索引重命名,需要先 drop 再 add,在 pt-osc 也一样。(mysql 5.7 支持 RENAME INDEX old_index_name TO new_index_name)
但给字段重命名,千万不要 drop-add,整列数据会丢失,使用change col1 col1_new type constraint(保持类型和约束一致,否则相当于修改 column type,不能 online) - 子句如果是 add column 并且定义了 not null,那么必须指定 default 值,否则会失败。
- 如果要删除外键(名 fk_foo),使用工具的时候外键名要加下划线,比如
--alter "DROP FOREIGN KEY _fk_foo"
-
D=db_name,t=table_name
指定要 ddl 的数据库名和表名 -
--max-load
默认为Threads_running=25。每个 chunk 拷贝完后,会检查 SHOW GLOBAL STATUS 的内容,检查指标是否超过了指定的阈值。如果超过,则先暂停。这里可以用逗号分隔,指定多个条件,每个条件格式:status 指标 =MAX_VALUE或者status 指标:MAX_VALUE。如果不指定 MAX_VALUE,那么工具会这只其为当前值的 120%。
因为拷贝行有可能会给部分行上锁,Threads_running 是判断当前数据库负载的绝佳指标。 -
--max-lag
默认 1s。每个 chunk 拷贝完成后,会查看所有复制 Slave 的延迟情况(Seconds_Behind_Master)。要是延迟大于该值,则暂停复制数据,直到所有从的滞后小于这个值。--check-interval配合使用,指定出现从库滞后超过 max-lag,则该工具将睡眠多长时间,默认 1s,再检查。如--max-lag=5 --check-interval=2。
熟悉 percona-toolkit 的人都知道--recursion-method可以用来指定从库 dsn 记录。另外,如果从库被停止,将会永远等待,直到从开始同步,并且延迟小于该值。 -
--chunk-time
默认 0.5s,即拷贝数据行的时候,为了尽量保证 0.5s 内拷完一个 chunk,动态调整 chunk-size 的大小,以适应服务器性能的变化。
也可以通过另外一个选项--chunk-size禁止动态调整,即每次固定拷贝 1k 行,如果指定则默认 1000 行,且比 chunk-time 优先生效 -
--set-vars
使用 pt-osc 进行 ddl 要开一个 session 去操作,set-vars可以在执行 alter 之前设定这些变量,比如默认会设置--set-vars "wait_timeout=10000,innodb_lock_wait_timeout=1,lock_wait_timeout=60"。
因为使用 pt-osc 之后 ddl 的速度会变慢,所以预计 2.5h 只能还不能改完,记得加大wait_timeout。 -
--dry-run
创建和修改新表,但不会创建触发器、复制数据、和替换原表。并不真正执行,可以看到生成的执行语句,了解其执行步骤与细节,和--print配合最佳。。 -
--execute
确定修改表,则指定该参数。真正执行 alter。–dry-run 与–execute 必须指定一个,二者相互排斥
3. 使用疑惑(限制)
3.1 原表上不能有触发器存在
这个很容易理解,pt-osc 会在原表上创建 3 个触发器,而一个表上不能同时有 2 个相同类型的触发器,为简单通用起见,只能一棍子打死。
所以如果要让它支持有触发器存在的表也是可以实现的,思路就是:先找到原表触发器定义;重写原表触发器;最后阶段将原表触发器定义应用到新表。
3.2 通过触发器写数据到临时新表,会不会出现数据不一致或异常
这其实是我的一个顾虑,因为如果 update t1,触发 update t2,但这条数据还没 copy 到 t2,不就有异常了吗?后台通过打开 general_log,看到它创建的触发器:
|
|
在原表上 update,新临时表上是 replace into 整行数据,所以达到有则更新,无则插入。同时配合后面的 insert ignore,保证这条数据不会因为重复而失败。
3.3 为什么外键那么特殊
假设 t1 是要修改的表,t2 有外键依赖于 t1,_t1_new 是 alter t1 产生的新临时表。
这里的外键不是看 t1 上是否存在外键,而是作为子表的 t2。主要问题在 rename t1 时,t1“不存在”导致 t2 的外键认为参考失败,不允许 rename。
pt-osc 提供 --alter-foreign-keys-method 选项来决定怎么处理这种情况:
rebuild_constraints,优先采用这种方式- 它先通过 alter table t2 drop fk1,add _fk1 重建外键参考,指向新表
- 再 rename t1 t1_old, _t1_new t1,交换表名,不影响客户端
- 删除旧表 t1_old
但如果字表 t2 太大,以致 alter 操作可能耗时过长,有可能会强制选择 drop_swap。
涉及的主要方法在pt-online-schema-change文件的 determine_alter_fk_method, rebuild_constraints, swap_tables三个函数中。
drop_swap,- 禁用 t2 表外键约束检查
FOREIGN_KEY_CHECKS=0 - 然后 drop t1 原表
- 再 rename _t1_new t1
这种方式速度更快,也不会阻塞请求。但有风险,第一,drop 表的瞬间到 rename 过程,原表 t1 是不存在的,遇到请求会报错;第二,如果因为 bug 或某种原因,旧表已删,新表 rename 失败,那就太晚了,但这种情况很少见。
我们的开发规范决定,即使表间存在外键参考关系,也不通过表定义强制约束。
- 禁用 t2 表外键约束检查
3.4 在使用之前需要对磁盘容量进行评估
使用 OSC 会使增加一倍的空间,包括索引
而且在 Row Based Replication 下,还会写一份 binlog。不要想当然使用 --set-vars 去设置 sql_log_bin=0,因为在这个 session 级别,alter 语句也要在从库上执行,除非你对从库另有打算。
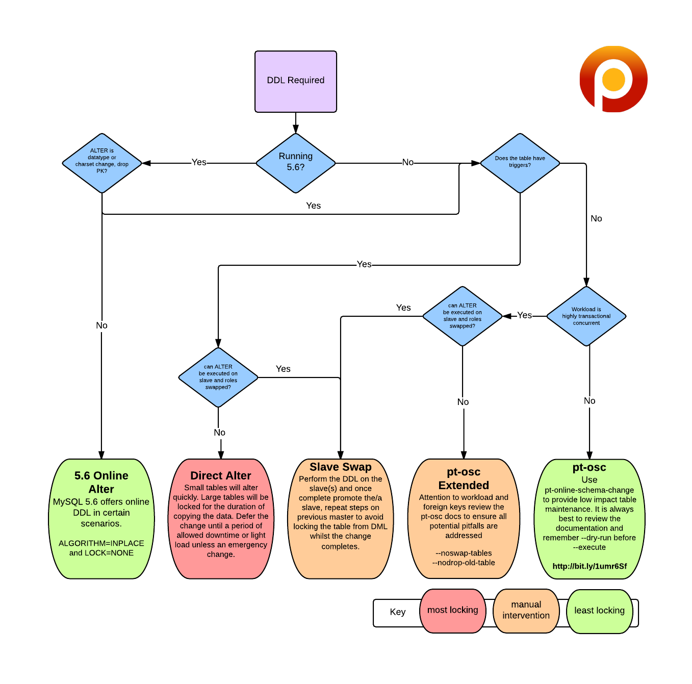
4. 使用 pt-osc 原生 5.6 online ddl 相比,如何选择
- online ddl 在必须 copy table 时成本较高,不宜采用
- pt-osc 工具在存在触发器时,不适用
- 修改索引、外键、列名时,优先采用 online ddl,并指定 ALGORITHM=INPLACE
- 其它情况使用 pt-osc,虽然存在 copy data
- pt-osc 比 online ddl 要慢一倍左右,因为它是根据负载调整的
- 无论哪种方式都选择的业务低峰期执行
- 特殊情况需要利用主从特性,先 alter 从库,主备切换,再改原主库
借助 percona 博客一张图说明一下:

5. 示例
-
添加新列
完整输出过程1
2
3
4
5
6
7
8
9
10
11
12
13
14
15
16
17
18
19
20
21
22
23
24
25
26
27
28
29
30
31
32
33
34
35
36
37
38
39
40
41
42
43
44
45
46
47
48
49
50
51
52
53[root@ssd-34 sysbench]# pt-online-schema-change --user=user --password=password --host=10.0.201.34 --alter "ADD COLUMN f_id int default 0" D=confluence,t=sbtest3 --print --execute
No slaves found. See --recursion-method if host ssd-34 has slaves.
Not checking slave lag because no slaves were found and --check-slave-lag was not specified.
Operation, tries, wait:
analyze_table, 10, 1
copy_rows, 10, 0.25
create_triggers, 10, 1
drop_triggers, 10, 1
swap_tables, 10, 1
update_foreign_keys, 10, 1
Altering `confluence`.`sbtest3`...
Creating new table... ==> 创建新表
CREATE TABLE `confluence`.`_sbtest3_new` (
`id` int(10) unsigned NOT NULL AUTO_INCREMENT,
`k` int(10) unsigned NOT NULL DEFAULT '0',
`c` char(120) COLLATE utf8_bin NOT NULL DEFAULT '',
`pad` char(60) COLLATE utf8_bin NOT NULL DEFAULT '',
PRIMARY KEY (`id`),
KEY `k_3` (`k`)
) ENGINE=InnoDB AUTO_INCREMENT=5000001 DEFAULT CHARSET=utf8 COLLATE=utf8_bin MAX_ROWS=1000000
Created new table confluence._sbtest3_new OK.
Altering new table... ==> 使用ddl 修改新表结构
ALTER TABLE `confluence`.`_sbtest3_new` ADD COLUMN f_id int default 0
Altered `confluence`.`_sbtest3_new` OK.
2016-05-24T20:54:23 Creating triggers... ==> 在旧表上创建3 个触发器
CREATE TRIGGER `pt_osc_confluence_sbtest3_del` AFTER DELETE ON `confluence`.`sbtest3` FOR EACH ROW
DELETE IGNORE FROM `confluence`.`_sbtest3_new` WHERE `confluence`.`_sbtest3_new`.`id` <=> OLD.`id`
CREATE TRIGGER `pt_osc_confluence_sbtest3_upd` AFTER UPDATE ON `confluence`.`sbtest3` FOR EACH ROW
REPLACE INTO `confluence`.`_sbtest3_new` (`id`, `k`, `c`, `pad`) VALUES (NEW.`id`, NEW.`k`, NEW.`c`, NEW.`pad`)
CREATE TRIGGER `pt_osc_confluence_sbtest3_ins` AFTER INSERT ON `confluence`.`sbtest3` FOR EACH ROW
REPLACE INTO `confluence`.`_sbtest3_new` (`id`, `k`, `c`, `pad`) VALUES (NEW.`id`, NEW.`k`, NEW.`c`, NEW.`pad`)
2016-05-24T20:54:23 Created triggers OK.
2016-05-24T20:54:23 Copying approximately 4485573 rows... ==> 分块拷贝数据到新表
INSERT LOW_PRIORITY IGNORE INTO `confluence`.`_sbtest3_new` (`id`, `k`, `c`, `pad`)
SELECT `id`, `k`, `c`, `pad` FROM `confluence`.`sbtest3` FORCE INDEX(`PRIMARY`) WHERE ((`id` >= ?)) AND ((`id` <= ?))
LOCK IN SHARE MODE /*pt-online-schema-change 44155 copy nibble*/
SELECT /*!40001 SQL_NO_CACHE */ `id` FROM `confluence`.`sbtest3` FORCE INDEX(`PRIMARY`) WHERE ((`id` >= ?)) ORDER BY `id` LIMIT ?, 2 /*next chunk boundary*/
Copying `confluence`.`sbtest3`: 36% 00:52 remain
Copying `confluence`.`sbtest3`: 69% 00:26 remain
2016-05-24T20:56:01 Copied rows OK.
2016-05-24T20:56:01 Analyzing new table...
2016-05-24T20:56:01 Swapping tables... ==> 交换新旧表
RENAME TABLE `confluence`.`sbtest3` TO `confluence`.`_sbtest3_old`, `confluence`.`_sbtest3_new` TO `confluence`.`sbtest3`
2016-05-24T20:56:01 Swapped original and new tables OK.
2016-05-24T20:56:01 Dropping old table... ==> 删除旧表
DROP TABLE IF EXISTS `confluence`.`_sbtest3_old`
2016-05-24T20:56:02 Dropped old table `confluence`.`_sbtest3_old` OK.
2016-05-24T20:56:02 Dropping triggers...
DROP TRIGGER IF EXISTS `confluence`.`pt_osc_confluence_sbtest3_del`;
DROP TRIGGER IF EXISTS `confluence`.`pt_osc_confluence_sbtest3_upd`;
DROP TRIGGER IF EXISTS `confluence`.`pt_osc_confluence_sbtest3_ins`;
2016-05-24T20:56:02 Dropped triggers OK.
Successfully altered `confluence`.`sbtest3`. -
修改列类型
1
2
3
4
5
6
7pt-online-schema-change h=10.0.201.34,P=3306,u=jacky,p=xxx,D=confluence,t=sbtest3 \
--alter "CHANGE pad f_pad varchar(60) NOT NULL DEFAULT'' " \
--print --dry-run
pt-online-schema-change -ujacky -p xxx -h "10.0.201.34" D=confluence,t=sbtest3 \
--alter "CHANGE pad f_pad varchar(60) NOT NULL DEFAULT ''" \
--execute -
添加删除索引
放后台执行1
2
3pt-online-schema-change --user=user --ask-pass --host=10.0.201.34 \
--alter "DROP KEY cid, ADD KEY idx_corpid_userid(f_corp_id,f_user_id) " \
D=confluence,t=sbtest3 --print --execute -
修改主键
在我的环境里有不少表设计之初没有自增 id,而是采用复合主键,pt-osc 对删除、添加主键会特殊处理,详见 这里。
6. 错误处理
1. 存在 trigger
|
|
表上存在触发器,不适用。
2. no-version-check
|
|
这个错误在阿里云 RDS 上执行时出现的,我以为是我哪里语法写错了,但拿到原生 5.6 的版本上就没问题了,加上 --no-version-check 选项就好了,见 http://www.linuxidc.com/Linux/2016-08/134764.htm,没深究,应该是 pt 去验证 mysql server 版本的时候从 rds 拿到的信息不对,导致格式出错。
本文永久更新链接地址:http://www.linuxidc.com/Linux/2016-08/134762.htm






