共计 7713 个字符,预计需要花费 20 分钟才能阅读完成。
【编者按】Kubernetes 可用来管理 Linux 容器集群,加速开发和简化运维(即 DevOps)。但目前网络上关于 Kubernetes 的文章介绍性远多于实际使用。本系列文章着眼于实际部署,带您快速掌握 Kubernetes。在介绍部署之前需要了解的原理和概念之后,作者在本文中以一个简单的 nginx 服务来展示了复制器和 Service 的使用,特别通过对 Service 的 cluster IP 和 NodePort 的分析,使得读者能够了解这个模型中的网络特性。
一个简单的应用
讲了这么多的原理和概念,本章我们就部署一个简单应用来感受一下 Kubernetes 的部署模型。
部署 Kubernetes 集群
在 kubernetes github站点 上有数十种针对各种环境的部署文档,本文选择基于Ubuntu 的集群部署方案。在没有使用本地 docker 镜像的情况下,在部署过程中需要确保能够访问站点 gcr.io。
基于 Ubuntu的集群部署方案文档 写得比较详细,按照它的步骤几乎不会出错。在进行真正的部署之前,一定要确保:
- 所有的节点安装了 docker version 1.2+ 和 bridge-utils
- 如果没有本地的 docker registry, 要确保节点能访问互联网 gcr.io
- 确保管理节点能够 ssh 访问所有节点。比如 ssh gongysh@192.168.0.201 ls
这里我们集群将采用下图显示的结构。我们将在管理节点上运行集群管理命令。我们将有一个服务和代理混合的节点,还有两个纯的代理节点。

首先我们要下载 kubernetes 的代码到管理节点上:
$ git clone https://github.com/GoogleCloudPlatform/kubernetes.git
然后进行本地构建:
cd kubernetes
./build/run.sh hack/build-do.sh
修改 config-default.sh 定义集群,本文使用的几个关键配置如下:
gongysh@Fedora20:~/git/kubernetes/cluster/ubuntu$ cat config-default.sh
#!/bin/bash
# Define all your cluster nodes, MASTER node comes first"
# And separated with blank space like <user_1@ip_1> <user_2@ip_2> <user_3@ip_3>
export nodes="gongysh@192.168.0.201 gongysh@192.168.0.202 gongysh@192.168.0.203"
# Define all your nodes role: a(master) or i(minion) or ai(both master and minion), must be the order same
export roles=("ai" "i" "i")
# Define minion numbers
export NUM_MINIONS=${NUM_MINIONS:-3}
# define the IP range used for service portal.
# according to rfc 1918 ref: https://tools.ietf.org/html/rfc1918 choose a private ip range here.
export SERVICE_CLUSTER_IP_RANGE=192.168.3.0/24
# define the IP range used for flannel overlay network, should not conflict with above SERVICE_CLUSTER_IP_RANGE range
export FLANNEL_NET=172.16.0.0/16
....
最后运行集群构建命令:
$ cd cluster
$ KUBERNETES_PROVIDER=ubuntu ./kube-up.sh
当你看到:
Kubernetes cluster is running. The master is running at:
http://192.168.0.201
... calling validate-cluster
Found 3 nodes.
1 NAME LABELS STATUS
2 192.168.0.201 <none> Ready
3 192.168.0.202 <none> Ready
4 192.168.0.203 <none> Ready
Validate output:
Cluster validation succeeded
Done, listing cluster services:
Kubernetes master is running at http://192.168.0.201:8080
表明集群构建成功。
部署 nginx 应用
我们以下面的图来安装一个简单的静态内容的 nginx 应用:

首先,我们用复制器启动一个 2 个备份的 nginx Pod。然后在前面挂 Service,一个 service 只能被集群内部访问,一个能被集群外的节点访问。下面所有的命令都是在管理节点上运行的。
部署 nginx pod 和复制器
如下表所示:
$ cat nginx-rc.yaml
apiVersion: v1
kind: ReplicationController
metadata:
name: nginx-controller
spec:
replicas: 2
selector:
name: nginx
template:
metadata:
labels:
name: nginx
spec:
containers:
- name: nginx
image: nginx
ports:
- containerPort: 80
我们定义了一个 nginx pod 复制器,复制份数为 2,我们使用 nginx docker 镜像。
执行下面的操作创建 nginx pod 复制器:
$ kubectl -s http://192.168.0.201:8080 create -f nginx-rc.yaml
由于 kubernetes 要去 gcr.io 下载 gcr.io/google_containers/pause 镜像,然后下载 nginx 镜像,所以所创建的 Pod 需要等待一些时间才能处于 running 状态。
$ kubectl -s http://192.168.0.201:8080 get pods
NAME READY REASON RESTARTS AGE
nginx-controller-6zr34 1/1 Running 0 48m
nginx-controller-njlgt 1/1 Running 0 48m
我们可以使用 describe 命令查看 pod 所分到的节点:
$ $ kubectl -s http://192.168.0.201:8080 describe pod nginx-controller-6zr34 2>/dev/null | grep Node:
Node: 192.168.0.203/192.168.0.203
$ kubectl -s http://192.168.0.201:8080 describe pod nginx-controller-njlgt 2>/dev/null | grep Node:
Node: 192.168.0.201/192.168.0.201
从上表可以看出,这个复制器启动了两个 Pod,分别运行在 192.168.0.201 和 203 代理节点主机上。
部署节点内部可访问的 nginx service
Service 的 type 有 ClusterIP 和 NodePort 之分,缺省是 ClusterIP,这种类型的 Service 只能在集群内部访问。下表是本文用的配置文件:
$ cat nginx-service-clusterip.yaml
apiVersion: v1
kind: Service
metadata:
name: nginx-service-clusterip
spec:
ports:
- port: 8001
targetPort: 80
protocol: TCP
selector:
name: nginx
执行下面的命令创建 service:
$ kubectl -s http://192.168.0.201:8080 create -f ./nginx-service-clusterip.yaml
services/nginx-service
$ kubectl -s http://192.168.0.201:8080 get service
NAME LABELS SELECTOR IP(S) PORT(S)
kubernetes component=apiserver,provider=kubernetes <none> 192.168.3.1 443/TCP
nginx-service-clusterip <none> name=nginx 192.168.3.91 8001/TCP
验证 service 的可访问性:
上面的输出告诉我们这个Service 的 Cluster IP 是 192.168.3.91,端口是 8001。下面我们验证这个 PortalNet IP 的工作情况:
$ ssh 192.168.0.202 curl -s 192.168.3.91:8001
<!DOCTYPE html>
<html>
<head>
<title>Welcome to nginx!</title>
<style>
body {
width: 35em;
margin: 0 auto;
font-family: Tahoma, Verdana, Arial, sans-serif;
}
</style>
</head>
<body>
<h1>Welcome to nginx!</h1>
<p>If you see this page, the nginx web server is successfully installed and working. Further configuration is required.</p>
<p>For online documentation and support please refer to
<a href="http://nginx.org/">nginx.org</a>.<br/>
Commercial support is available at
<a href="http://nginx.com/">nginx.com</a>.</p>
<p><em>Thank you for using nginx.</em></p>
</body>
</html>
从前面部署复制器的部分我们知道 nginx Pod 运行在 201 和 203 节点上。上面我们特意从 202 代理节点上访问我们的服务来体现 Service Cluster IP 在所有集群代理节点的可到达性。
部署外部可访问的 nginx service
下面我们创建 NodePort 类型的 Service,这种类型的 Service 在集群外部是可以访问。下表是本文用的配置文件:
$ cat nginx-service-nodeport.yaml
apiVersion: v1
kind: Service
metadata:
name: nginx-service-nodeport
spec:
ports:
- port: 8000
targetPort: 80
protocol: TCP
type: NodePort
selector:
name: nginx
执行下面的命令创建 service:
$ kubectl -s http://192.168.0.201:8080 create -f ./nginx-service-nodeport.yaml
services/nginx-service-nodeport
$ kubectl -s http://192.168.0.201:8080 get service
NAME LABELS SELECTOR IP(S) PORT(S)
kubernetes component=apiserver,provider=kubernetes <none> 192.168.3.1 443/TCP
nginx-service-clusterip <none> name=nginx 192.168.3.91 8001/TCP
nginx-service-nodeport <none> name=nginx 192.168.3.84 8000/TCP
使用下面的命令获得这个 service 的节点级别的端口:
$ kubectl -s http://192.168.0.201:8080 describe service nginx-service-nodeport 2>/dev/null | grep NodePort
Type: NodePort
NodePort: <unnamed> 32606/TCP
验证 service 的可访问性:
上面的输出告诉我们这个Service 的节点级别端口是32606。下面我们验证这个Service 的工作情况:
$ curl 192.168.0.201:32606
<!DOCTYPE html>
<html>
<head>
<title>Welcome to nginx!</title>
<style>
body {
width: 35em;
margin: 0 auto;
font-family: Tahoma, Verdana, Arial, sans-serif;
}
</style>
</head>
<body>
<h1>Welcome to nginx!</h1>
<p>If you see this page, the nginx web server is successfully installed and working. Further configuration is required.</p>
<p>For online documentation and support please refer to
<a href="http://nginx.org/">nginx.org</a>.<br/>
Commercial support is available at
<a href="http://nginx.com/">nginx.com</a>.</p>
<p><em>Thank you for using nginx.</em></p>
</body>
</html>
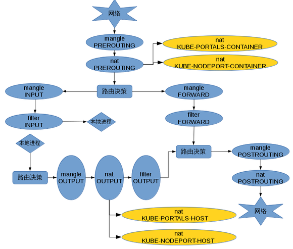
代理节点上的 IP tables 规则解析
下面的图是 IPTables 中流量经过的 table 和 chain。

可以看出,Kubernetes 在 nat 表中插入了下面四条 chain:
1. KUBE-PORTALS-CONTAINER
这个 chain 主要是处理所有 service 对象的 cluster IP 和 port 到 kube-proxy 本地端口的映射。比如下面规则:
-A KUBE-PORTALS-CONTAINER -d 192.168.3.84/32 -p tcp -m comment --comment "default/nginx-service-nodeport:" -m tcp --dport 8000 -j REDIRECT --to-ports 43981
就是为 nginx-service-nodeport 服务的 Cluster IP 准备的。其中 192.168.3.84/32 是该服务获得的 Cluster IP,端口 8000 是其在定义文件中指定的 spec.ports.port。43981 则是 kube-proxy 为这个 service 分配的本地端口。规则的意思是到 192.168.3.84:8000 的流量重定向到 43981。
2. KUBE-NODEPORT-CONTAINER
这条 chain 上则串连着类型为 NodePort 的 service 的 NodePort 规则。比如下面规则:
-A KUBE-NODEPORT-CONTAINER -p tcp -m comment --comment "default/nginx-service-nodeport:" -m tcp --dport 32606 -j REDIRECT --to-ports 43981
就是为 nginx-service-nodeport 服务的 NodePort 32606 准备的。意思是访问本地 32606 端口的流量重新定向到 43981,后者是 kube-proxy 为这个 service 分配的本地端口。
3. KUBE-PORTALS-HOST
这条 chain 上也关联着各个 service 的 Cluster IP 和 Port 的规则,比如:
-A KUBE-PORTALS-HOST -d 192.168.3.84/32 -p tcp -m comment --comment "default/nginx-service-nodeport:" -m tcp --dport 8000 -j DNAT --to-destination 192.168.0.201:43981
这条规则是和 KUBE-PORTALS-CONTAINER 类似的,只不过流量来自于本地进程。
4. KUBE-NODEPORT-HOST
这条 chain 上则关联着类型为 NodePort 的 service 的 NodePort 规则。比如下面规则:
-A KUBE-NODEPORT-HOST -p tcp -m comment --comment "default/nginx-service-nodeport:" -m tcp --dport 30975 -j DNAT --to-destination 192.168.0.201:43981
这条规则是和 KUBE-NODEPORT-CONTAINER 类似的,只不过流量来自于本地进程。
总结
笔者认为 Docker 已经不是仅代表容器本身,而是一组以应用部署为中心的技术,产品和最佳实践生态系统。Kubernetes 以其出身,文档的成熟度,社区的支持在这个生态系统中表现得比较突出。在部署 Kubernetes 时,我们首先要理解 Kubernetes 的组件结构,它们有哪些角色,各个角色的作用是什么和它们之接的通信。在应用部署时,了解 Kubernetes 的应用模型是非常重要的。笔者认为复制器和 Service 的概念是 Kubernetes 模型的核心,复制器和 Service 共同完成了应用的高可用性要求。最后本文以一个简单的 nginx 服务来展示了复制器和 Service 的使用,特别通过对 Service 的cluster IP 和NodePort 的分析,使得读者能够了解这个模型中的网络特性。
最后就是容器技术的选型,本文使用 D ocker 作为容器,其实 Kubernetes 也支持 CoreOS 的 rkt 容器。kubelet 的参数 –container_runtime 用于选择使用的容器技术。
OpenStack, Kubernetes, Mesos 谁主沉浮 http://www.linuxidc.com/Linux/2015-09/122696.htm
Kubernetes 集群搭建过程中遇到的问题及解决 http://www.linuxidc.com/Linux/2015-12/125735.htm
Kubernetes 的详细介绍:请点这里
Kubernetes 的下载地址:请点这里
本文永久更新链接地址:http://www.linuxidc.com/Linux/2015-12/125762.htm






