共计 24798 个字符,预计需要花费 62 分钟才能阅读完成。
【编者的话】Docker 技术炙手可热,但是对于初创企业如何利用 Docker 这门新技术来解决内网开发或者测试环境的快速部署,解放运维并提高工作效率,尤其在创业之初人力资源不足的情况下,更为重要。为此我和公司一位开发同学一起研究的关于 Docker 快速部署应用的解决方案架构,下面是整个方案部署的步骤,由于资源有限过程中有问题还望大家指正交流,谢谢!
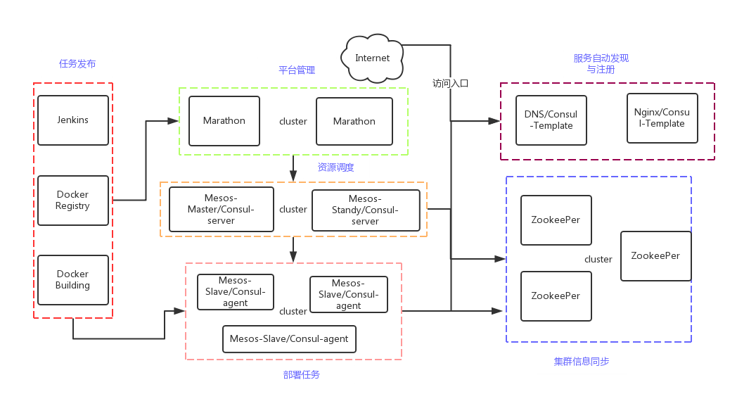
架构图

部署说明:

注意:
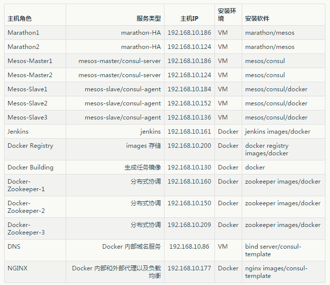
1. 平台部署以虚拟机为基础,除 DNS 服务器系统为 CentOS6.5 之外,所有虚拟机系统为 Centos7.0。
2. VM 系统需要设置 selinux 为允许或者关闭,以及关闭默认系统防火墙。
安装过程:(dns-registry-zk-mesos-marathon-consul-nginx-consul-template)
1)安装 docker 软件,部署说明中需要 docker 环境的都需要先安装软件,命令如下:
systemctl stop firewalld;systemctl disable firewalld
setenforce 0
sed -i s/^SELINUX=enforcing/SELINUX=permissive/ /etc/selinux/config
#设置 Selinux 为允许或者直接关闭。
yum install docker -y
vi /etc/sysconfig/docker
OPTIONS='--selinux-enabled --insecure-registry docker.smart.com'
#添加 docker 仓库信任
systemctl start docker
#启动 docker 服务
2)配置 DNS 解析 smart.com 区域文件
DNS 服务器配置过程略。
192.168.10.200 docker.smart.com
#解析仓库域名服务器
echo nameserver 192.168.10.86 >>/etc/resolv.conf
#修改所有服务器域名服务器地址
3)配置 Docker 仓库
/data/docker/registry
#创建 docker 运行映射目录
docker pull index.alauda.cn/juqkai/registry
#灵雀云拉一个仓库镜像
docker tag index.alauda.cn/juqkai/registry docker.smart.com/base/registry
#修改标签
docker run -d --restart=always -p 80:5000 -v /data/docker/registry:/tmp/registry-dev docker.smart.com/juqkai/registry
#运行 registry 服务
docker push docker.smart.com/base/registry
#将本地镜像推送到仓库
curl http://docker.smart.com/v1/search
#查看仓库中的相关镜像(可以使用 Python json 模块转换 | python -m json.tool)
(可以按照此方法将 Jenkins、nginx、zookeeper 等镜像拉下来并推送到 docker.smart.com 仓库)
4)配置 zookeeper
mkdir /data/docker/zookeeper/conf -p
#创建配置文件映射目录(统一将 docker 运行的软件配置文件放到这个目录)
- cat /data/docker/zookeeper/conf/zoo.cfg
tickTime=2000
initLimit=10
syncLimit=5
dataDir=/tmp/zookeeper
clientPort=2181
server.1=0.0.0.0:2888:3888
server.2=zk2.paas.smart.com:2888:3888
server.3=zk3.paas.smart.com:2888:3888- /data/docker/zookeeper/data/myid
echo "1" > /data/docker/zookeeper/data/myid- 如果 myid 与 zoo.cfg 配置文件中的 server.x 相同则后边只能写 0.0.0.0,2888 为 zk 通讯端口,3888 为选举端口, 这里 3 个 zk 组成一个集群。
5)配置 mesos-master 和 mesos-slave
rpm -i http://repos.mesosphere.io/el/7/noarch/RPMS/mesosphere-el-repo-7-1.noarch.rpm
yum -y install mesos
mesos-master --ip=192.168.10.203 --hostname=master1.paas.smart.com --work_dir=/var/lib/mesos --quorum=1 --log_dir=/var/log/mesos --port=5050 --zk_session_timeout=120secs --zk=zk://zk1.paas.smart.com:2181,zk2.paas.smart.com:2181,zk3.paas.smart.com:2181/mesos
#启动 master
- 这里 –ip 为本机 –hostname 也为本机主机名 –quorum 做为有效果结点数, 值为(N+1) / 2,N 是 master 节点数, 配置 log_dir 主要是为了查看 mesos 日志。
mesos-slave --ip=192.168.10.136 --hostname=192.168.10.136 --log_dir=/var/log/mesos --containerizers=docker,mesos --master=zk://zk1.paas.smart.com:2181,zk2.paas.smart.com:2181,zk3.paas.smart.com:2181/mesos --executor_registration_timeout=5mins
#启动 slave 首次启动均在前台,没有问题可以使用 nohup 放到后台。
- ip 每个主机取值不相同
hostname 默认会是主机名,但很多情况不能访问,所以使用主机 IP
如果要在 WEB UI 上看到日志,需要配置 log_dir 属性
executor_registration_timeout 容器执行的超时时间,如果 docker pull 的时候非常耗时,可能会导致这里超时.
6)配置 marathon 平台
- marathon 平台需要依赖 mesos 相关库文件和 Java 环境所以需要安装 mesos 和 java
rpm -i http://repos.mesosphere.io/el/7/noarch/RPMS/mesosphere-el-repo-7-1.noarch.rpm
yum -y install mesos marathon java- 需要配置环境变量
echo "export LIBPROCESS_IP=192.168.10.124" >> /etc/profile
source /etc/profile
#IP 为本机的 IP 地址
bin/start --master zk://zk1.paas.smart.com:2181,zk2.paas.smart.com:2181,zk3.paas.smart.com:2181/mesos --zk zk://zk1.paas.smart.com:2181,zk2.paas.smart.com:2181,zk3.paas.smart.com:2181/marathon --hostname 192.168.10.124 --framework_name smart
#启动服务,hostname 为主机 IP 或本机主机名
7)配置 consul 集群
- 需要部署 consul 的节点,mesos-master 和 mesos-slave
# 将 consul 可执行文件放到 /usr/bin 目录下
mkdir /usr/local/consul/conf
#创建 consul 配置文件目录
cat /usr/local/consul/conf/config.conf
{
"datacenter": "diliPAAS"
,"data_dir": "/usr/local/consul/data"
,"log_level": "INFO"
,"node_name": "master1"
,"server": true
,"retry_join":["192.168.10.210","192.168.10.184","192.168.10.152","192.168.10.136"]
,"rejoin_after_leave":true
,"client_addr":"192.168.10.203"
}
#retry_join IP 为各个 consul 节点的 IP,client_addr 为本机 IP 地址,server 为工作模式。
consul agent -node=master1 -server -bootstrap -data-dir=/usr/local/consul/data -dc=diliPAAS
#前台首次启动命令,需要指定 consul 相关数据存放目录,当启动其他 consul 之后可以使用如下命令启动
nohup consul agent -config-file=config.conf >consul.out&
consul members -rpc-addr=192.168.10.210:8400
#查看 consul 集群情况,其中 rpc-addr 为任意节点 consul IP.
8)nginx 配置
- 因为我们的 nginx 和 DNS 配置是通过 consul-template 生成配置文件的,我们先把 nginx 起来然后配置 consul-template 通过模板生成最新的配置文件。
mkdir /data/docker/nginx/conf/
#创建 nginx 配置映射目录,ssl 等文件也放在这个目录
docker run -d --name nginx -p 80:80 -v /data/docker/nginx/conf/nginx.conf:/etc/nginx/nginx.conf index.alauda.cn/library/nginx
#从灵雀云拉的镜像运行,如果之前拉过并 push 到仓库,可以从我们之前放到 docker.smart.com 仓库中拉去。
9. 配置 consul-template 来动态发现注册服务。
- 配置 nginx 的服务发现和注册
cat /data/docker/nginx/conf/nginx.conf.tmpl
#nginx 配置模板文件
{{$model:="test"}}
worker_processes 1;
events {
worker_connections 65535;
}
http {
#lua_code_cache off;
client_max_body_size 1G;
server_names_hash_bucket_size 64;
upstream marathon {
server 192.168.10.186:8080;
server 192.168.10.124:8080;
}
server {
server_name marathon1.paas.smart.com;
listen 80;
location / {
proxy_pass http://marathon;
}
}
upstream registry {
server 192.168.10.200:80;
}
server {
server_name docker.smart.com;
listen 80;
location / {
proxy_pass http://registry;
}
}
############################loop
{{range services}}
{{$nameArr := .Name | split "-"}}
{{if gt (len $nameArr) 1}}
{{if eq $model (index $nameArr 1)}}
{{$name := (index $nameArr 0)}}
{{if service .Name}}
upstream {{.Name}} {{{range service .Name}}
server {{.Address}}:{{.Port}};#{{range .Tags}}{{.}},{{end}}{{end}}
}
server {
server_name {{$name}}.smart.com;
listen 80;
location / {
proxy_pass http://{{.Name}};
proxy_set_header Host $host;
proxy_set_header X-Forwarded-For $remote_addr;
}
}
{{if eq $name "passport"}}
upstream {{.Name}}ssl {{{range service .Name}}
server {{.Address}}:{{.Port}};{{end}}
}
server {
server_name {{$name}}.smart.com;
listen 443;
ssl on;
ssl_certificate smart_server.pem;
ssl_certificate_key smart_server.key;
ssl_session_timeout 5m;
ssl_protocols SSLv2 SSLv3 TLSv1 TLSv1.1 TLSv1.2;
ssl_ciphers RC4:HIGH:!aNULL:!MD5;
ssl_prefer_server_ciphers on;
location / {
proxy_pass http://{{.Name}}ssl;
proxy_set_header Host $host;
proxy_set_header X-Forwarded-For $remote_addr;
}
}
{{end}}
{{end}}
{{end}}
{{end}}
{{end}}
}
#nginx 配置文件模板文件内容
mkdir -p /usr/local/consul-template/
#创建 consul-template 配置文件目录
cat nginx.tmpl.conf
consul="192.168.10.203:8500"
template {
source="/data/docker/nginx/conf/nginx.conf.tmpl"
destination="/data/docker/nginx/conf/nginx.conf"
command="docker exec nginx nginx -s reload >> /dev/null"
}
#其中 consul 中的 IP 为 mesos-master
nohup consul-template -config=./nginx.tmpl.conf &
#启动 consul-template 更新 nginx 服务
- 配置 DNS 的 consul-template 服务
cat /var/named/smart.com.zone.tmp
#DNS 区域文件模板
{{$model:="test"}}
$TTL 1D
@ IN SOA @ rname.invalid. (
0 ; serial
1D ; refresh
1H ; retry
1W ; expire
3H ) ; minimum
NS @
A 127.0.0.1
AAAA ::1
@ IN NS ns.smart.com.
{{$ips:=file "/var/named/smart.json" |parseJSON}}
{{range services}}
{{$nameArr := .Name | split "-"}}
{{if gt (len $nameArr) 1}}
{{if eq $model (index $nameArr 1)}}
{{$name := (index $nameArr 0)}}
{{$name}} IN A 192.168.10.177
{{end}}
{{end}}
{{end}}
{{range $k,$v := $ips}}{{$kn := $k|regexReplaceAll "$" "-"|regexReplaceAll "$" $model}}{{$sk := service $kn}}{{$l:=len $sk}}{{if $l}}{{else}}
{{$k}} IN A {{$v}}{{end}}{{end}}
#由于系统需要调用外部资源所以增加外部固定资源 DNS A 记录 smart.json
cat /var/named/smart.json
{
"ns":"192.168.10.86"
,"zk1.paas":"192.168.10.160"
,"zk2.paas":"192.168.10.150"
,"zk3.paas":"192.168.10.209"
,"master1.paas":"192.168.10.203"
,"master2.paas":"192.168.10.210"
,"docker":"192.168.10.200"
,"cms":"192.168.6.54"
,"supplier":"192.168.6.54"
,"user":"192.168.6.54"
,"www":"192.168.6.54"
,"manweb":"192.168.6.54"
,"passport":"192.168.6.54"
,"authcode":"192.168.6.54"
,"shop":"192.168.6.54"
,"manage":"192.168.6.54"
,"upload":"192.168.6.53"
,"chat":"192.168.6.53"
,"csc":"192.168.6.53"
,"titan":"192.168.6.53"
,"orders":"192.168.6.53"
,"static":"192.168.6.53"
"smart.json" 51L, 1157C
,"mapi.pay":"192.168.6.53"
,"pay2":"192.168.6.53"
,"sso":"192.168.6.54"
,"group-admin":"192.168.6.54"
,"group":"192.168.6.54"
,"group-orders":"192.168.6.54"
,"img0":"192.168.6.153"
,"img1":"192.168.6.153"
,"img2":"192.168.6.153"
,"img3":"192.168.6.153"
,"img4":"192.168.6.153"
,"img5":"192.168.6.153"
,"img6":"192.168.6.153"
,"img7":"192.168.6.153"
,"img8":"192.168.6.153"
,"img9":"192.168.6.153"
,"cashier.pay":"192.168.6.53"
,"schedule":"192.168.4.14"
,"dp":"192.168.4.211"
,"apd":"192.168.6.54"
,"marathon":"192.168.10.177"
,"jenkins":"192.168.10.161"
,"leader.paas":"192.168.10.177"
}
#添加 consul-template 更新 DNS 的配置文件
cat /usr/local/consul-template/bind.conf
consul="192.168.10.184:8500"
template {
source="/var/named/smart.com.zone.tmp"
destination="/var/named/smart.com.zone"
command="chown root.named /var/named/smart*;/etc/init.d/named restart"
}
nohup consul-template -config=./bind.conf >dns.out &
#运行 DNS 的 consul-template 服务
10)配置 Jenkins
- jenkins 服务提供拉取代码并本地编译然后推送到 Docker Build 服务器。
docker run -it --rm -p 80:8080 -v /data/docker/jenkins:/var/jenkins_home -v /data/docker/jenkins/maven:/home/anonymous/.m2 docker.smart.com/base/jenkins
cat /data/docker/jenkins/upload_file
#jenkins 编译完成之后推送脚本
#!/bin/bash
dcpu=${cpu:="0.4"}
dmem=${mem:="512"}
dins=${ins:="1"}
model="test"
#sysName="www"
#BUILD_NUMBER="1"
#sysDir="/data/docker/jenkins/workspace/www/diligrp-website-web/target/diligrp-website-web"
sysName=${JOB_NAME}
HOST=root@192.168.10.130
sysTmp=$(find ${WORKSPACE} -name ${filename:=*.war})
sysDir=${sysTmp/'.war'/}
echo "war path: ${sysDir}"
upload_file()
{
ssh -nq $HOST "[-d /tmp/${sysName} ] && rm -rf /tmp/${sysName} >>/dev/null ; mkdir -p /tmp/${sysName}"
ssh -nq $HOST "mkdir -p /tmp/${sysName}"
scp -r ${sysDir}/* $HOST:/tmp/${sysName}
ssh -nq $HOST "sh /usr/bin/Docker_Build ${sysName} ${BUILD_NUMBER} ${dcpu} ${dmem} ${dins} ${model}"
}
upload_file
11)配置 Docker Build 服务
- Docker Build 其实就是将 Jenkins 服务器推过来的源码包利用 Dockfile 生成 docker 镜像。
cat /usr/bin/Docker_Build
#!/bin/bash
cpu=$3
mem=$4
ins=$5
sysName=$1
BUILD_NUMBER=$2
model=$6
#sysTmp=$(find / -name ${filename:=*.war})
#sysDir=${sysTmp/'.war'/}
sysDir=/tmp/$1
echo "war path: ${sysDir}"
if [! -f "${sysDir}/Dockerfile" ]; then
#дDockerfile
echo "FROM docker.smart.com/base/tomcat
RUN rm -rf /usr/local/tomcat/webapps/ROOT/*
ADD ./ /usr/local/tomcat/webapps/ROOT
" > ${sysDir}/Dockerfile
fi
dockerPath=docker.smart.com/front/$sysName:${BUILD_NUMBER}
cd ${sysDir}
docker build -t ${dockerPath} .
docker push ${dockerPath}
curl -X DELETE -H "Content-Type: application/json" http://marathon1.paas.smart.com/v2/apps/${model}/${sysName}
sleep 20
if [! -f "${sysDir}/app_marathon.json" ]; then
cat << EOF >${sysDir}/app_marathon.json
{"id": "/${model}/${sysName}","container": {"docker":{"image":"${dockerPath}","network": "BRIDGE","parameters":[{"key":"dns", "value": "192.168.10.86"}],"portMappings": [{"containerPort": 8080}]}},"cpus": ${cpu},"mem": ${mem},"instances": ${ins}}
EOF
fi
curl -X POST -H "Content-Type: application/json" http://marathon1.paas.smart.com/v2/apps -d@${sysDir}/app_marathon.json
sleep 5
cd /
rm -rf ${sysDir}
更多 Docker 相关教程见以下内容:
Docker 安装应用(CentOS 6.5_x64) http://www.linuxidc.com/Linux/2014-07/104595.htm
Ubuntu 14.04 安装 Docker http://www.linuxidc.com/linux/2014-08/105656.htm
Ubuntu 使用 VNC 运行基于 Docker 的桌面系统 http://www.linuxidc.com/Linux/2015-08/121170.htm
阿里云 CentOS 6.5 模板上安装 Docker http://www.linuxidc.com/Linux/2014-11/109107.htm
Ubuntu 15.04 下安装 Docker http://www.linuxidc.com/Linux/2015-07/120444.htm
在 Ubuntu Trusty 14.04 (LTS) (64-bit)安装 Docker http://www.linuxidc.com/Linux/2014-10/108184.htm
在 Ubuntu 15.04 上如何安装 Docker 及基本用法 http://www.linuxidc.com/Linux/2015-09/122885.htm
平台部署遇到的一些坑:
- 系统防火墙问题,docker 的防火墙和系统的防火墙是独立管理的,可以关闭系统防火墙。
- 系统 selinux 问题,如果 selinux 设置为强制会影响 docker 系统权限,需改成允许或者禁用。3. 平台 VM 是基于 cloudstack 搭建的,这里 cloudstack 的安全组也是一个坑,需要将相关端口开放。4. consul 第一个节点启动的时候需要带参数并指定 bootstrap 参数,然后在其他节点启动之后可以正常使用配置文件启动。
- 在部署平台之前先规划好相关主机名和 DNS 解析。
- 平台启动顺序为先启动 zk 然后 mesos 然后 marathon,不然会导致 marathon 与 mesos 通讯异常。
- 在启动 nginx 时 - v 参数后边接 nginx 相关配置目录不要接文件,尤其是需要配置 ssl 的时候。
8.jenkins 由于跑在 docker 里,所以在推送脚本的时候需要进入 docker 做下与 Docker Build 的 ssh 信任关系。 - 在使用 yum 安装 mesos 的时候可能会由于 linux 7 下 systemctl 服务创建开机自动启动服务,需要 disable 掉。
更多详情见请继续阅读下一页的精彩内容:http://www.linuxidc.com/Linux/2015-09/123026p2.htm
平台使用
任务从一次 Jenkins 构建开始,Jenkins 从代码仓库(svn,git)拉取代码并编译(配置 mvn 服务),编译完成之后通过 upload_file 脚本将 *.war 包推送到 Docker Build 服务器,Build 服务器使用 Docker_Build 脚本生成 Dockfile 文件并 building 成相应的 app 镜像推送到 docker.smart.com 仓库,同时通过 RESTful 接口通知 marathon 平台,marathon 平台从 mesos-master 请求部署任务,mesos-master 返回具体部署服务器 slave 信息;marathon 通过 slave docker Damon 进程部署 app 任务。consul 服务更新 app 相关 IP 和端口然后 consul-template 服务分别将 IP 和服务端口更新到 DNS 和 nginx 配置文件 reload 服务,最后用户就可以直接访问 app 服务,整个任务完成。
- Jenkins 构建 app 任务

- marathon 平台部署

- 服务访问

- 后记:使用此平台能快速部署应用,易于扩展,从任务发布到访问服务不过短短几分钟,这在创业公司或者内部测试完全能满足需求,但是如果要落地到企业生产环境还有很多地方需要改进。
- Jenkins 编译构建流程需要拆分,不能每次发布同一款项目都需要重新编译拉包等,效率低下且不合理。
- Docker 的 iptables 网络部分需要重新设计,靠 iptables 的 NAT 转发效率有限,虽然解决了服务发现的问题。
- 没有比较细致的权限控制,平台安全性缺少。
- Docker APP 应用监控以及平台相关资源监控报警缺少。(Docker 监控目前可以介入监控宝)
- APP 应用的弹性伸缩目前是人为控制,不能根据业务需求创建。
- 平台部署相对流程比较多,易于扩展性不足。
(后台 consul-UI)![]()
Docker 的详细介绍:请点这里
Docker 的下载地址:请点这里
本文永久更新链接地址:http://www.linuxidc.com/Linux/2015-09/123026.htm
【编者的话】Docker 技术炙手可热,但是对于初创企业如何利用 Docker 这门新技术来解决内网开发或者测试环境的快速部署,解放运维并提高工作效率,尤其在创业之初人力资源不足的情况下,更为重要。为此我和公司一位开发同学一起研究的关于 Docker 快速部署应用的解决方案架构,下面是整个方案部署的步骤,由于资源有限过程中有问题还望大家指正交流,谢谢!
架构图

部署说明:

注意:
1. 平台部署以虚拟机为基础,除 DNS 服务器系统为 CentOS6.5 之外,所有虚拟机系统为 Centos7.0。
2. VM 系统需要设置 selinux 为允许或者关闭,以及关闭默认系统防火墙。
安装过程:(dns-registry-zk-mesos-marathon-consul-nginx-consul-template)
1)安装 docker 软件,部署说明中需要 docker 环境的都需要先安装软件,命令如下:
systemctl stop firewalld;systemctl disable firewalld
setenforce 0
sed -i s/^SELINUX=enforcing/SELINUX=permissive/ /etc/selinux/config
#设置 Selinux 为允许或者直接关闭。
yum install docker -y
vi /etc/sysconfig/docker
OPTIONS='--selinux-enabled --insecure-registry docker.smart.com'
#添加 docker 仓库信任
systemctl start docker
#启动 docker 服务
2)配置 DNS 解析 smart.com 区域文件
DNS 服务器配置过程略。
192.168.10.200 docker.smart.com
#解析仓库域名服务器
echo nameserver 192.168.10.86 >>/etc/resolv.conf
#修改所有服务器域名服务器地址
3)配置 Docker 仓库
/data/docker/registry
#创建 docker 运行映射目录
docker pull index.alauda.cn/juqkai/registry
#灵雀云拉一个仓库镜像
docker tag index.alauda.cn/juqkai/registry docker.smart.com/base/registry
#修改标签
docker run -d --restart=always -p 80:5000 -v /data/docker/registry:/tmp/registry-dev docker.smart.com/juqkai/registry
#运行 registry 服务
docker push docker.smart.com/base/registry
#将本地镜像推送到仓库
curl http://docker.smart.com/v1/search
#查看仓库中的相关镜像(可以使用 Python json 模块转换 | python -m json.tool)
(可以按照此方法将 Jenkins、nginx、zookeeper 等镜像拉下来并推送到 docker.smart.com 仓库)
4)配置 zookeeper
mkdir /data/docker/zookeeper/conf -p
#创建配置文件映射目录(统一将 docker 运行的软件配置文件放到这个目录)
- cat /data/docker/zookeeper/conf/zoo.cfg
tickTime=2000
initLimit=10
syncLimit=5
dataDir=/tmp/zookeeper
clientPort=2181
server.1=0.0.0.0:2888:3888
server.2=zk2.paas.smart.com:2888:3888
server.3=zk3.paas.smart.com:2888:3888- /data/docker/zookeeper/data/myid
echo "1" > /data/docker/zookeeper/data/myid- 如果 myid 与 zoo.cfg 配置文件中的 server.x 相同则后边只能写 0.0.0.0,2888 为 zk 通讯端口,3888 为选举端口, 这里 3 个 zk 组成一个集群。
5)配置 mesos-master 和 mesos-slave
rpm -i http://repos.mesosphere.io/el/7/noarch/RPMS/mesosphere-el-repo-7-1.noarch.rpm
yum -y install mesos
mesos-master --ip=192.168.10.203 --hostname=master1.paas.smart.com --work_dir=/var/lib/mesos --quorum=1 --log_dir=/var/log/mesos --port=5050 --zk_session_timeout=120secs --zk=zk://zk1.paas.smart.com:2181,zk2.paas.smart.com:2181,zk3.paas.smart.com:2181/mesos
#启动 master
- 这里 –ip 为本机 –hostname 也为本机主机名 –quorum 做为有效果结点数, 值为(N+1) / 2,N 是 master 节点数, 配置 log_dir 主要是为了查看 mesos 日志。
mesos-slave --ip=192.168.10.136 --hostname=192.168.10.136 --log_dir=/var/log/mesos --containerizers=docker,mesos --master=zk://zk1.paas.smart.com:2181,zk2.paas.smart.com:2181,zk3.paas.smart.com:2181/mesos --executor_registration_timeout=5mins
#启动 slave 首次启动均在前台,没有问题可以使用 nohup 放到后台。
- ip 每个主机取值不相同
hostname 默认会是主机名,但很多情况不能访问,所以使用主机 IP
如果要在 WEB UI 上看到日志,需要配置 log_dir 属性
executor_registration_timeout 容器执行的超时时间,如果 docker pull 的时候非常耗时,可能会导致这里超时.
6)配置 marathon 平台
- marathon 平台需要依赖 mesos 相关库文件和 Java 环境所以需要安装 mesos 和 java
rpm -i http://repos.mesosphere.io/el/7/noarch/RPMS/mesosphere-el-repo-7-1.noarch.rpm
yum -y install mesos marathon java- 需要配置环境变量
echo "export LIBPROCESS_IP=192.168.10.124" >> /etc/profile
source /etc/profile
#IP 为本机的 IP 地址
bin/start --master zk://zk1.paas.smart.com:2181,zk2.paas.smart.com:2181,zk3.paas.smart.com:2181/mesos --zk zk://zk1.paas.smart.com:2181,zk2.paas.smart.com:2181,zk3.paas.smart.com:2181/marathon --hostname 192.168.10.124 --framework_name smart
#启动服务,hostname 为主机 IP 或本机主机名
7)配置 consul 集群
- 需要部署 consul 的节点,mesos-master 和 mesos-slave
# 将 consul 可执行文件放到 /usr/bin 目录下
mkdir /usr/local/consul/conf
#创建 consul 配置文件目录
cat /usr/local/consul/conf/config.conf
{
"datacenter": "diliPAAS"
,"data_dir": "/usr/local/consul/data"
,"log_level": "INFO"
,"node_name": "master1"
,"server": true
,"retry_join":["192.168.10.210","192.168.10.184","192.168.10.152","192.168.10.136"]
,"rejoin_after_leave":true
,"client_addr":"192.168.10.203"
}
#retry_join IP 为各个 consul 节点的 IP,client_addr 为本机 IP 地址,server 为工作模式。
consul agent -node=master1 -server -bootstrap -data-dir=/usr/local/consul/data -dc=diliPAAS
#前台首次启动命令,需要指定 consul 相关数据存放目录,当启动其他 consul 之后可以使用如下命令启动
nohup consul agent -config-file=config.conf >consul.out&
consul members -rpc-addr=192.168.10.210:8400
#查看 consul 集群情况,其中 rpc-addr 为任意节点 consul IP.
8)nginx 配置
- 因为我们的 nginx 和 DNS 配置是通过 consul-template 生成配置文件的,我们先把 nginx 起来然后配置 consul-template 通过模板生成最新的配置文件。
mkdir /data/docker/nginx/conf/
#创建 nginx 配置映射目录,ssl 等文件也放在这个目录
docker run -d --name nginx -p 80:80 -v /data/docker/nginx/conf/nginx.conf:/etc/nginx/nginx.conf index.alauda.cn/library/nginx
#从灵雀云拉的镜像运行,如果之前拉过并 push 到仓库,可以从我们之前放到 docker.smart.com 仓库中拉去。
9. 配置 consul-template 来动态发现注册服务。
- 配置 nginx 的服务发现和注册
cat /data/docker/nginx/conf/nginx.conf.tmpl
#nginx 配置模板文件
{{$model:="test"}}
worker_processes 1;
events {
worker_connections 65535;
}
http {
#lua_code_cache off;
client_max_body_size 1G;
server_names_hash_bucket_size 64;
upstream marathon {
server 192.168.10.186:8080;
server 192.168.10.124:8080;
}
server {
server_name marathon1.paas.smart.com;
listen 80;
location / {
proxy_pass http://marathon;
}
}
upstream registry {
server 192.168.10.200:80;
}
server {
server_name docker.smart.com;
listen 80;
location / {
proxy_pass http://registry;
}
}
############################loop
{{range services}}
{{$nameArr := .Name | split "-"}}
{{if gt (len $nameArr) 1}}
{{if eq $model (index $nameArr 1)}}
{{$name := (index $nameArr 0)}}
{{if service .Name}}
upstream {{.Name}} {{{range service .Name}}
server {{.Address}}:{{.Port}};#{{range .Tags}}{{.}},{{end}}{{end}}
}
server {
server_name {{$name}}.smart.com;
listen 80;
location / {
proxy_pass http://{{.Name}};
proxy_set_header Host $host;
proxy_set_header X-Forwarded-For $remote_addr;
}
}
{{if eq $name "passport"}}
upstream {{.Name}}ssl {{{range service .Name}}
server {{.Address}}:{{.Port}};{{end}}
}
server {
server_name {{$name}}.smart.com;
listen 443;
ssl on;
ssl_certificate smart_server.pem;
ssl_certificate_key smart_server.key;
ssl_session_timeout 5m;
ssl_protocols SSLv2 SSLv3 TLSv1 TLSv1.1 TLSv1.2;
ssl_ciphers RC4:HIGH:!aNULL:!MD5;
ssl_prefer_server_ciphers on;
location / {
proxy_pass http://{{.Name}}ssl;
proxy_set_header Host $host;
proxy_set_header X-Forwarded-For $remote_addr;
}
}
{{end}}
{{end}}
{{end}}
{{end}}
{{end}}
}
#nginx 配置文件模板文件内容
mkdir -p /usr/local/consul-template/
#创建 consul-template 配置文件目录
cat nginx.tmpl.conf
consul="192.168.10.203:8500"
template {
source="/data/docker/nginx/conf/nginx.conf.tmpl"
destination="/data/docker/nginx/conf/nginx.conf"
command="docker exec nginx nginx -s reload >> /dev/null"
}
#其中 consul 中的 IP 为 mesos-master
nohup consul-template -config=./nginx.tmpl.conf &
#启动 consul-template 更新 nginx 服务
- 配置 DNS 的 consul-template 服务
cat /var/named/smart.com.zone.tmp
#DNS 区域文件模板
{{$model:="test"}}
$TTL 1D
@ IN SOA @ rname.invalid. (
0 ; serial
1D ; refresh
1H ; retry
1W ; expire
3H ) ; minimum
NS @
A 127.0.0.1
AAAA ::1
@ IN NS ns.smart.com.
{{$ips:=file "/var/named/smart.json" |parseJSON}}
{{range services}}
{{$nameArr := .Name | split "-"}}
{{if gt (len $nameArr) 1}}
{{if eq $model (index $nameArr 1)}}
{{$name := (index $nameArr 0)}}
{{$name}} IN A 192.168.10.177
{{end}}
{{end}}
{{end}}
{{range $k,$v := $ips}}{{$kn := $k|regexReplaceAll "$" "-"|regexReplaceAll "$" $model}}{{$sk := service $kn}}{{$l:=len $sk}}{{if $l}}{{else}}
{{$k}} IN A {{$v}}{{end}}{{end}}
#由于系统需要调用外部资源所以增加外部固定资源 DNS A 记录 smart.json
cat /var/named/smart.json
{
"ns":"192.168.10.86"
,"zk1.paas":"192.168.10.160"
,"zk2.paas":"192.168.10.150"
,"zk3.paas":"192.168.10.209"
,"master1.paas":"192.168.10.203"
,"master2.paas":"192.168.10.210"
,"docker":"192.168.10.200"
,"cms":"192.168.6.54"
,"supplier":"192.168.6.54"
,"user":"192.168.6.54"
,"www":"192.168.6.54"
,"manweb":"192.168.6.54"
,"passport":"192.168.6.54"
,"authcode":"192.168.6.54"
,"shop":"192.168.6.54"
,"manage":"192.168.6.54"
,"upload":"192.168.6.53"
,"chat":"192.168.6.53"
,"csc":"192.168.6.53"
,"titan":"192.168.6.53"
,"orders":"192.168.6.53"
,"static":"192.168.6.53"
"smart.json" 51L, 1157C
,"mapi.pay":"192.168.6.53"
,"pay2":"192.168.6.53"
,"sso":"192.168.6.54"
,"group-admin":"192.168.6.54"
,"group":"192.168.6.54"
,"group-orders":"192.168.6.54"
,"img0":"192.168.6.153"
,"img1":"192.168.6.153"
,"img2":"192.168.6.153"
,"img3":"192.168.6.153"
,"img4":"192.168.6.153"
,"img5":"192.168.6.153"
,"img6":"192.168.6.153"
,"img7":"192.168.6.153"
,"img8":"192.168.6.153"
,"img9":"192.168.6.153"
,"cashier.pay":"192.168.6.53"
,"schedule":"192.168.4.14"
,"dp":"192.168.4.211"
,"apd":"192.168.6.54"
,"marathon":"192.168.10.177"
,"jenkins":"192.168.10.161"
,"leader.paas":"192.168.10.177"
}
#添加 consul-template 更新 DNS 的配置文件
cat /usr/local/consul-template/bind.conf
consul="192.168.10.184:8500"
template {
source="/var/named/smart.com.zone.tmp"
destination="/var/named/smart.com.zone"
command="chown root.named /var/named/smart*;/etc/init.d/named restart"
}
nohup consul-template -config=./bind.conf >dns.out &
#运行 DNS 的 consul-template 服务
10)配置 Jenkins
- jenkins 服务提供拉取代码并本地编译然后推送到 Docker Build 服务器。
docker run -it --rm -p 80:8080 -v /data/docker/jenkins:/var/jenkins_home -v /data/docker/jenkins/maven:/home/anonymous/.m2 docker.smart.com/base/jenkins
cat /data/docker/jenkins/upload_file
#jenkins 编译完成之后推送脚本
#!/bin/bash
dcpu=${cpu:="0.4"}
dmem=${mem:="512"}
dins=${ins:="1"}
model="test"
#sysName="www"
#BUILD_NUMBER="1"
#sysDir="/data/docker/jenkins/workspace/www/diligrp-website-web/target/diligrp-website-web"
sysName=${JOB_NAME}
HOST=root@192.168.10.130
sysTmp=$(find ${WORKSPACE} -name ${filename:=*.war})
sysDir=${sysTmp/'.war'/}
echo "war path: ${sysDir}"
upload_file()
{
ssh -nq $HOST "[-d /tmp/${sysName} ] && rm -rf /tmp/${sysName} >>/dev/null ; mkdir -p /tmp/${sysName}"
ssh -nq $HOST "mkdir -p /tmp/${sysName}"
scp -r ${sysDir}/* $HOST:/tmp/${sysName}
ssh -nq $HOST "sh /usr/bin/Docker_Build ${sysName} ${BUILD_NUMBER} ${dcpu} ${dmem} ${dins} ${model}"
}
upload_file
11)配置 Docker Build 服务
- Docker Build 其实就是将 Jenkins 服务器推过来的源码包利用 Dockfile 生成 docker 镜像。
cat /usr/bin/Docker_Build
#!/bin/bash
cpu=$3
mem=$4
ins=$5
sysName=$1
BUILD_NUMBER=$2
model=$6
#sysTmp=$(find / -name ${filename:=*.war})
#sysDir=${sysTmp/'.war'/}
sysDir=/tmp/$1
echo "war path: ${sysDir}"
if [! -f "${sysDir}/Dockerfile" ]; then
#дDockerfile
echo "FROM docker.smart.com/base/tomcat
RUN rm -rf /usr/local/tomcat/webapps/ROOT/*
ADD ./ /usr/local/tomcat/webapps/ROOT
" > ${sysDir}/Dockerfile
fi
dockerPath=docker.smart.com/front/$sysName:${BUILD_NUMBER}
cd ${sysDir}
docker build -t ${dockerPath} .
docker push ${dockerPath}
curl -X DELETE -H "Content-Type: application/json" http://marathon1.paas.smart.com/v2/apps/${model}/${sysName}
sleep 20
if [! -f "${sysDir}/app_marathon.json" ]; then
cat << EOF >${sysDir}/app_marathon.json
{"id": "/${model}/${sysName}","container": {"docker":{"image":"${dockerPath}","network": "BRIDGE","parameters":[{"key":"dns", "value": "192.168.10.86"}],"portMappings": [{"containerPort": 8080}]}},"cpus": ${cpu},"mem": ${mem},"instances": ${ins}}
EOF
fi
curl -X POST -H "Content-Type: application/json" http://marathon1.paas.smart.com/v2/apps -d@${sysDir}/app_marathon.json
sleep 5
cd /
rm -rf ${sysDir}
更多 Docker 相关教程见以下内容:
Docker 安装应用(CentOS 6.5_x64) http://www.linuxidc.com/Linux/2014-07/104595.htm
Ubuntu 14.04 安装 Docker http://www.linuxidc.com/linux/2014-08/105656.htm
Ubuntu 使用 VNC 运行基于 Docker 的桌面系统 http://www.linuxidc.com/Linux/2015-08/121170.htm
阿里云 CentOS 6.5 模板上安装 Docker http://www.linuxidc.com/Linux/2014-11/109107.htm
Ubuntu 15.04 下安装 Docker http://www.linuxidc.com/Linux/2015-07/120444.htm
在 Ubuntu Trusty 14.04 (LTS) (64-bit)安装 Docker http://www.linuxidc.com/Linux/2014-10/108184.htm
在 Ubuntu 15.04 上如何安装 Docker 及基本用法 http://www.linuxidc.com/Linux/2015-09/122885.htm
平台部署遇到的一些坑:
- 系统防火墙问题,docker 的防火墙和系统的防火墙是独立管理的,可以关闭系统防火墙。
- 系统 selinux 问题,如果 selinux 设置为强制会影响 docker 系统权限,需改成允许或者禁用。3. 平台 VM 是基于 cloudstack 搭建的,这里 cloudstack 的安全组也是一个坑,需要将相关端口开放。4. consul 第一个节点启动的时候需要带参数并指定 bootstrap 参数,然后在其他节点启动之后可以正常使用配置文件启动。
- 在部署平台之前先规划好相关主机名和 DNS 解析。
- 平台启动顺序为先启动 zk 然后 mesos 然后 marathon,不然会导致 marathon 与 mesos 通讯异常。
- 在启动 nginx 时 - v 参数后边接 nginx 相关配置目录不要接文件,尤其是需要配置 ssl 的时候。
8.jenkins 由于跑在 docker 里,所以在推送脚本的时候需要进入 docker 做下与 Docker Build 的 ssh 信任关系。 - 在使用 yum 安装 mesos 的时候可能会由于 linux 7 下 systemctl 服务创建开机自动启动服务,需要 disable 掉。
更多详情见请继续阅读下一页的精彩内容:http://www.linuxidc.com/Linux/2015-09/123026p2.htm









