共计 28490 个字符,预计需要花费 72 分钟才能阅读完成。
1、单例设计模式
单例设计模式介绍
所谓类的单例设计模式,就是采取一定的方法保证在整个的软件系统中,对某个类只能存在一个对象实例,并且该类只提供一个取得其对象实例的方法(静态方法)。
比如 Hibernate 的 SessionFactory,它充当数据存储源的代理,并负责创建 Session 对象。SessionFactory 并不是轻量级的,一般情况下,一个项目通常只需要一个 SessionFactory 就够,这是就会使用到单例模式。
单例设计模式八种方式
1) 饿汉式 **(静态常量)**
2) 饿汉式(静态代码块)
3) 懒汉式(线程不安全)
4) 懒汉式(线程安全,同步方法)
5) 懒汉式(线程安全,同步代码块)
6) 双重检查
7) 静态内部类
8) 枚举
饿汉式(静态常量)
饿汉式(静态常量)应用实例步骤如下:
-
构造器私有化 (防止 new)
-
类的内部创建对象
-
向外暴露一个静态的公共方法。getInstance
代码实现
package com.atguigu.singleton.type1;
public class SingletonTest01 {public static void main(String[] args) {// 测试
Singleton instance = Singleton.getInstance();
Singleton instance2 = Singleton.getInstance(); System.out.println(instance == instance2); // true
System.out.println("instance.hashCode=" + instance.hashCode()); System.out.println("instance2.hashCode=" + instance2.hashCode());
}
}
// 饿汉式(静态变量)
class Singleton {//1. 构造器私有化, 外部不能 new
private Singleton() {}
//2. 本类内部创建对象实例
private final static Singleton instance = new Singleton();
//3. 提供一个公有的静态方法,返回实例对象
public static Singleton getInstance() {return instance;
}
}
优缺点说明
-
优点:这种写法比较简单,就是在类装载的时候就完成实例化。避免了线程同步问题。
-
缺点:在类装载的时候就完成实例化,没有达到 Lazy Loading 的效果。如果从始至终从未使用过这个实例,则会造成内存的浪费
-
这种方式基于 classloder 机制避免了多线程的同步问题,不过,instance 在类装载时就实例化,在单例模式中大多数都是调用 getInstance 方法,但是导致类装载的原因有很多种,因此不能确定有其他的方式(或者其他的静态方法)导致类装载,这时候初始化 instance 就没有达到 lazy loading 的效果
-
结论:这种单例模式可用,可能造成内存浪费
饿汉式(静态代码块)
代码演示:
public class SingletonTest02 {public static void main(String[] args) {// 测试
Singleton instance = Singleton.getInstance();
Singleton instance2 = Singleton.getInstance(); System.out.println(instance == instance2); // true
System.out.println("instance.hashCode=" + instance.hashCode()); System.out.println("instance2.hashCode=" + instance2.hashCode());
}
}
// 饿汉式(静态变量)
class Singleton {//1. 构造器私有化, 外部能 new
private Singleton() { }
//2. 本类内部创建对象实例
private static Singleton instance;
static {// 在静态代码块中,创建单例对象
instance = new Singleton();}
//3. 提供一个公有的静态方法,返回实例对象
public static Singleton getInstance() {return instance;
}
}
优缺点说明
-
这种方式和上面的方式其实类似,只不过将类实例化的过程放在了静态代码块中,也是在类装载的时候,就执行静态代码块中的代码,初始化类的实例。优缺点和上面是一样的。
-
结论:这种单例模式可用,但是可能造成内存浪费
懒汉式(线程不安全)
代码演示:
public class SingletonTest03 {public static void main(String[] args) {System.out.println("懒汉式 1,线程不安全~");
Singleton instance = Singleton.getInstance();
Singleton instance2 = Singleton.getInstance(); System.out.println(instance == instance2); // true
System.out.println("instance.hashCode=" + instance.hashCode()); System.out.println("instance2.hashCode=" + instance2.hashCode());
}
}
class Singleton {private static Singleton instance;
private Singleton() {}
// 提供一个静态的公有方法,当使用到该方法时,才去创建 instance
// 即懒汉式
public static Singleton getInstance() {if(instance == null) {instance = new Singleton();}
return instance;
}
}
优缺点说明:
-
起到了 Lazy Loading 的效果,但是只能在单线程下使用。
-
如果在多线程下,一个线程进入了 if (singleton == null)判断语句块,还未来得及往下执行,另一个线程也通过了这个判断语句,这时便会产生多个实例。所以在多线程环境下不可使用这种方式
-
结论:在实际开发中,不要使用这种方式.
懒汉式(线程安全,同步方法)
代码演示:
public class SingletonTest04 {public static void main(String[] args) {System.out.println("懒汉式 2,线程安全~");
Singleton instance = Singleton.getInstance();
Singleton instance2 = Singleton.getInstance(); System.out.println(instance == instance2); // true
System.out.println("instance.hashCode=" + instance.hashCode()); System.out.println("instance2.hashCode=" + instance2.hashCode());
}
}
// 懒汉式(线程安全,同步方法)
class Singleton {private static Singleton instance;
private Singleton() {}
// 提供一个静态的公有方法,加入同步处理的代码,解决线程安全问题
// 即懒汉式
public static synchronized Singleton getInstance() {if(instance == null) {instance = new Singleton();}
return instance;
}
}
优缺点说明:
-
解决了线程安全问题
-
效率太低了,每个线程在想获得类的实例时候,执行 getInstance()方法都要进行同步。而其实这个方法只执行一次实例化代码就够了,后面的想获得该类实例,直接 return 就行了。方法进行同步效率太低
-
结论:在实际开发中,不推荐使用这种方式
** 懒汉式(** 线程安全,同步代码块)

不推荐使用
双重检查
代码演示
public class SingletonTest06 {public static void main(String[] args) {System.out.println("双重检查");
Singleton instance = Singleton.getInstance();
Singleton instance2 = Singleton.getInstance(); System.out.println(instance == instance2); // true
System.out.println("instance.hashCode=" + instance.hashCode());
System.out.println("instance2.hashCode=" + instance2.hashCode());
}
}
// 懒汉式(线程安全,同步方法)
class Singleton {private static volatile Singleton instance;
private Singleton() {}
// 提供一个静态的公有方法,加入双重检查代码,解决线程安全问题, 同时解决懒加载问题
// 同时保证了效率, 推荐使用
public static synchronized Singleton getInstance() {if(instance == null) {synchronized (Singleton.class) {if(instance == null) {instance = new Singleton();}
}
}
return instance;
}
}
优缺点说明
-
Double-Check 概念是多线程开发中常使用到的,如代码中所示,我们进行了两次 if (singleton == null)检查,这样就可以保证线程安全了。
-
这样,实例化代码只用执行一次,后面再次访问时,判断 if (singleton == null),直接 return 实例化对象,也避免的反复进行方法同步.
-
线程安全;延迟加载;效率较高
-
结论:在实际开发中,推荐使用这种单例设计模式
静态内部类
代码演示:
package com.atguigu.singleton.type7;
public class SingletonTest07 {public static void main(String[] args) {System.out.println("使用静态内部类完成单例模式");
Singleton instance = Singleton.getInstance();
Singleton instance2 = Singleton.getInstance(); System.out.println(instance == instance2); // true
System.out.println("instance.hashCode=" + instance.hashCode()); System.out.println("instance2.hashCode=" + instance2.hashCode());
}
}
// 静态内部类完成,推荐使用
class Singleton {private static volatile Singleton instance;
// 构造器私有化
private Singleton() {}
// 写一个静态内部类, 该类中有一个静态属性
Singleton private static class SingletonInstance {private static final Singleton INSTANCE = new Singleton();}
// 提供一个静态的公有方法,直接返回 SingletonInstance.INSTANCE
public static synchronized Singleton getInstance() {return SingletonInstance.INSTANCE;
}
}
优缺点说明:
-
这种方式采用了类装载的机制来保证初始化实例时只有一个线程。
-
静态内部类方式在 Singleton 类被装载时并不会立即实例化,而是在需要实例化时,调用 getInstance 方法,才会装载 SingletonInstance 类,从而完成 Singleton 的实例化。
-
类的静态属性只会在第一次加载类的时候初始化,所以在这里,JVM 帮助我们保证了线程的安全性,在类进行初始化时,别的线程是无法进入的。
-
优点:避免了线程不安全,利用静态内部类特点实现延迟加载,效率高
-
结论:推荐使用.
枚举
代码演示
public class SingletonTest08 {public static void main(String[] args) {
Singleton instance = Singleton.INSTANCE;
Singleton instance2 = Singleton.INSTANCE; System.out.println(instance == instance2);
System.out.println(instance.hashCode()); System.out.println(instance2.hashCode());
instance.sayOK();}
}
// 使用枚举,可以实现单例, 推荐
enum Singleton {INSTANCE; // 属性
public void sayOK() {System.out.println("ok~");
}
}
优缺点说明:
-
这借助 JDK1.5 中添加的枚举来实现单例模式。不仅能避免多线程同步问题,而且还能防止反序列化重新创建新的对象。
-
这种方式是 Effective Java 作者 Josh Bloch 提倡的方式
-
结论:推荐使用
单例模式注意事项和细节说明
-
单例模式保证了 系统内存中该类只存在一个对象,节省了系统资源,对于一些需要频繁创建销毁的对象,使用单例模式可以提高系统性能
-
当想实例化一个单例类的时候,必须要记住使用相应的获取对象的方法,而不是使用 new
单例模式使用的场景:需要频繁的进行创建和销毁的对象、创建对象时耗时过多或耗费资源过多(即:重量级对象),但又经常用到的对象、工具类对象、频繁访问数据库或文件的对象(比如数据源、session 工厂等)
2、策略设计模式
基本介绍
- 策略模式(Strategy Pattern)中,定义算法族,分别封装起来,让他们之间可以
互相替换,此模式让算法的变化独立于使用算法的客户 - 这算法体现了几个设计原则,第一、把变化的代码从不变的代码中分离出来;
第二、针对接口编程而不是具体类(定义了策略接口);第三、多用组 合 / 聚合,
少用继承(客户通过组合方式使用策略
策略模式的原理类图

说明:从上图可以看到,客户 context 有成员变量 strategy 或者其他的策略接口
, 至于需要使用到哪个策略,我们可以在构造器 /set 方法中指定.
编写鸭子项目,从代码中感受策略模式解决问题比传统继承方式解决问题的好处
传统方式 解 决鸭子问题分析和解决方案
传统的方式实现的问题分析和解决方案
- 其它鸭子,都继承了 Duck 类,所以 fly 让所有子类都会飞了,这是不正确的
- 上面说的 1 的问题,其实是继承带来的问题:对类的局部改动,尤其超类的局部改
动,会影响其他部分。会有溢出效应 - 为了改进 1 问题,我们可以通过覆盖 fly 方法来解决 => 覆盖解决
- 问题又来了,如果我们有一个玩具鸭子 ToyDuck, 这样就需要 ToyDuck 去覆盖 Duck
的所有实现的方法 => 解决思路 策 略模式 (strategy pattern)

Duck.java
public abstract class Duck {public Duck() { }
public abstract void display();// 显示鸭子信息
public void quack() {System.out.println("鸭子嘎嘎叫~~");
}
public void swim() {System.out.println("鸭子会游泳~~");
}
public void fly() {System.out.println("鸭子会飞翔~~~");
}
}
PekingDuck.java
public class PekingDuck extends Duck {@Override
public void display() {// TODO Auto-generated method stub
System.out.println("~~ 北京鸭~~~");
}
// 因为北京鸭不能飞翔,因此需要重写 fly
@Override
public void fly() {// TODO Auto-generated method stub
System.out.println("北京鸭不能飞翔");
}
}
ToyDuck.java
public class ToyDuck extends Duck{@Override
public void display() {// TODO Auto-generated method stub
System.out.println("玩具鸭");
}
// 需要重写父类的所有方法
public void quack() {System.out.println("玩具鸭不能叫~~");
}
public void swim() {System.out.println("玩具鸭不会游泳~~");
}
public void fly() {System.out.println("玩具鸭不会飞翔~~~");
}
}
WildDuck.java
public class WildDuck extends Duck {@Override
public void display() {// TODO Auto-generated method stub
System.out.println("这是野鸭");
}
}
Client.java
public class Client {public static void main(String[] args) {}}
策略模式解决鸭子问题
思路分析(类图)
策略模式:分别封装行为接口,实现算法族,超类里放行为接口对象,在子类里具体
设定行为对象。原则就是:分离变化部分,封装接口,基于接口编程各种功能。此模
式让行为的变化独立于算法的使用者

FlyBehavior.java
public interface FlyBehavior {void fly(); // 子类具体实现
}
GoodFlyBehavior.java
public class GoodFlyBehavior implements FlyBehavior {@Override
public void fly() {// TODO Auto-generated method stub
System.out.println("飞翔技术高超 ~~~");
}
}
NoFlyBehavior.java
public class NoFlyBehavior implements FlyBehavior{@Override
public void fly() {// TODO Auto-generated method stub
System.out.println("不会飞翔");
}
}
BadFlyBehavior.java
public class BadFlyBehavior implements FlyBehavior {@Override
public void fly() {// TODO Auto-generated method stub
System.out.println("飞翔技术一般");
}
}
Duck.java
public abstract class Duck {// 属性, 策略接口
FlyBehavior flyBehavior;
public Duck() { }
public abstract void display();// 显示鸭子信息
public void fly() {// 改进
if(flyBehavior != null) {flyBehavior.fly();
}
}
public void setFlyBehavior(FlyBehavior flyBehavior) {this.flyBehavior = flyBehavior;
}
}
PekingDuck.java
public class PekingDuck extends Duck {// 假如北京鸭可以飞翔,但是飞翔技术一般
public PekingDuck() {// TODO Auto-generated constructor stub
flyBehavior = new BadFlyBehavior();}
@Override
public void display() {// TODO Auto-generated method stub
System.out.println("~~ 北京鸭~~~");
}
}
ToyDuck.java
public class ToyDuck extends Duck{public ToyDuck() {// TODO Auto-generated constructor stub
flyBehavior = new NoFlyBehavior();}
@Override
public void display() {// TODO Auto-generated method stub
System.out.println("玩具鸭");
}
}
WildDuck.java
public class WildDuck extends Duck {// 构造器,传入 FlyBehavor 的对象
public WildDuck() {// TODO Auto-generated constructor stub
flyBehavior = new GoodFlyBehavior();}
@Override
public void display() {// TODO Auto-generated method stub
System.out.println("这是野鸭");
}
}
Client.java
public class Client {public static void main(String[] args) {// TODO Auto-generated method stub
WildDuck wildDuck = new WildDuck();
wildDuck.fly();//
ToyDuck toyDuck = new ToyDuck();
toyDuck.fly();
PekingDuck pekingDuck = new PekingDuck();
pekingDuck.fly();
// 动态改变某个对象的行为, 北京鸭 不能飞
pekingDuck.setFlyBehavior(new NoFlyBehavior());
System.out.println("北京鸭的实际飞翔能力");
pekingDuck.fly();}
}
策略模式的注意事项和细节
-
策略模式的关键是:分析项目中变化部分与不变部分
-
策略模式的核心思想是:多用组合 / 聚合 少用继承;用行为类组合,而不是行为的继承。更有弹性
-
体现了“对修改关闭,对扩展开放”原则,客户端增加行为不用修改原有代码,只要添加一种策略(或者行为)即可,避免了使用多重转移语句(if…else if…else)
-
提供了可以替换继承关系的办法:策略模式将算法封装在独立的 Strategy 类中使得你可以独立于其 Context 改变它,使它易于切换、易于理解、易于扩展
-
需要注意的是:每添加一个策略就要增加一个类,当策略过多是会导致类数目庞
3、观察者模式
观察者模式原理
-
观察者模式类似订牛奶业务
-
奶站 / 气象局:Subject
-
用户 / 第三方网站:Observer
Subject:登记注册、移除和通知
-
registerObserver 注 册
-
removeObserver 移 除
-
notifyObservers() 通知所有的注册的用户,根据不同需求,可以是更新数据,让用户来取,也可能是实施推送,看具体需求定
Observer:接收输入
观察者模式:对象之间多对一依赖的一种设计方案,被依赖的对象为 Subject,依赖的对象为 Observer,Subject 通知 Observer 变化, 比如这里的奶站是 Subject,是 1 的一方。用户是 Observer,是多的一方。
不用观察者解决天气预报问题、和用观察者解决天气预报问题的对比
(1)、不用观察者解决天气预报问题
传统的设计方案


代码实现
public class Client {public static void main(String[] args) {// 创建接入方 currentConditions
CurrentConditions currentConditions = new CurrentConditions();
// 创建 WeatherData 并将接入方 currentConditions 传递到 WeatherData 中
WeatherData weatherData = new WeatherData(currentConditions);
// 更新天气情况 weatherData.setData(30, 150, 40);
// 天气情况变化
System.out.println("============ 天气情况变化 =============");
weatherData.setData(40, 160, 20);
}
}
/**
* 显示当前天气情况(可以理解成是气象站自己的网站)* @author Administrator
*
*/
public class CurrentConditions {// 温度,气压,湿度
private float temperature;
private float pressure;
private float humidity;
// 更新 天气情况,是由 WeatherData 来调用,我使用推送模式
public void update(float temperature, float pressure, float humidity) {this.temperature = temperature;
this.pressure = pressure;
this.humidity = humidity; display();}
// 显示
public void display() {System.out.println("***Today mTemperature:" + temperature + "***");
System.out.println("***Today mPressure:" + pressure + "***"); System.out.println("***Today mHumidity:" + humidity + "***");
}
}
/**
* 类是核心
* 1. 包含最新的天气情况信息
* 2. 含有 CurrentConditions 对象
* 3. 当数据有更新时,就主动的调用 CurrentConditions 对象 update 方法(含 display), 这样他们(接入方)就看到最新的信息
* @author Administrator
*
*/
public class WeatherData {private float temperatrue;
private float pressure;
private float humidity;
private CurrentConditions currentConditions;
// 加入新的第三方
public WeatherData(CurrentConditions currentConditions) {this.currentConditions = currentConditions;
}
public float getTemperature() {return temperatrue;
}
public float getPressure() {return pressure;
}
public float getHumidity() {return humidity;
}
public void dataChange() {// 调用 接入方的 update
currentConditions.update(getTemperature(), getPressure(), getHumidity());
}
// 当数据有更新时,就调用 setData
public void setData(float temperature, float pressure, float humidity) {this.temperatrue = temperature;
this.pressure = pressure;
this.humidity = humidity;
// 调用 dataChange,将最新的信息 推送给 接入方 currentConditions
dataChange();}
}
问题分析
-
其他第三方接入气象站获取数据的问题
-
无法在运行时动态的添加第三方 (新浪网站)
-
违反 ocp 原则 => 观察者模式
// 在 WeatherData 中,当增加一个第三方,都需要创建一个对应的第三方的公告板对象,并加入到 dataChange, 不利于维护,也不是动态加入
public void dataChange() {currentConditions.update(getTemperature(), getPressure(), getHumidity());
}
(2)用观察者解决天气预报的问题
类图说明

代码实现
public class BaiduSite implements Observer {// 温度,气压,湿度
private float temperature;
private float pressure;
private float humidity;
// 更新 天气情况,是由 WeatherData 来调用,我使用推送模式
public void update(float temperature, float pressure, float humidity) {this.temperature = temperature;
this.pressure = pressure;
this.humidity = humidity; display();}
// 显 示
public void display() {System.out.println("=== 百度网站 ====");
System.out.println("*** 百度网站 气温 :" + temperature + "***");
System.out.println("*** 百度网站 气压:" + pressure + "***");
System.out.println("*** 百度网站 湿度:" + humidity + "***");
}
}
public class Client {public static void main(String[] args) {// 创建一个 WeatherData
WeatherData weatherData = new WeatherData();
// 创建观察者
CurrentConditions currentConditions = new CurrentConditions();
BaiduSite baiduSite = new BaiduSite();
// 注 册 到 weatherData
weatherData.registerObserver(currentConditions); weatherData.registerObserver(baiduSite);
// 测 试
System.out.println("通知各个注册的观察者, 看看信息"); weatherData.setData(10f, 100f, 30.3f);
weatherData.removeObserver(currentConditions);
// 测试 System.out.println();
System.out.println("通知各个注册的观察者, 看看信息"); weatherData.setData(10f, 100f, 30.3f);
}
}
public class CurrentConditions implements Observer {// 温度,气压,湿度
private float temperature;
private float pressure;
private float humidity;
// 更新 天气情况,是由 WeatherData 来调用,我使用推送模式
public void update(float temperature, float pressure, float humidity) {this.temperature = temperature;
this.pressure = pressure;
this.humidity = humidity; display();}
// 显 示
public void display() {System.out.println("***Today mTemperature:" + temperature + "***");
System.out.println("***Today mPressure:" + pressure + "***"); System.out.println("***Today mHumidity:" + humidity + "***");
}
}
// 观察者接口,有观察者来实现
public interface Observer {public void update(float temperature, float pressure, float humidity);
}
// 接口, 让 WeatherData 来实现
public interface Subject {public void registerObserver(Observer o);
public void removeObserver(Observer o);
public void notifyObservers();
}
/**
* 类是核心
* 1. 包含最新的天气情况信息
* 2. 含有观察者集合,使用 ArrayList 管理
* 3. 当数据有更新时,就主动的调用 ArrayList, 通知所有的(接入方)就看到最新的信息
* @author Administrator
*/
public class WeatherData implements Subject {private float temperatrue;
private float pressure;
private float humidity;
// 观察者集合
private ArrayList<Observer> observers;
// 加入新的第三方
public WeatherData() {observers = new ArrayList<Observer>();}
public float getTemperature() {return temperatrue;
}
public float getPressure() {return pressure;
}
public float getHumidity() {return humidity;
}
public void dataChange() {// 调用 接入方的 update
notifyObservers();}
// 当数据有更新时,就调用 setData
public void setData(float temperature, float pressure, float humidity) {this.temperatrue = temperature;
this.pressure = pressure;
this.humidity = humidity;
// 调用 dataChange,将最新的信息 推送给 接入方 currentConditions
dataChange();}
// 注册一个观察者 @Override
public void registerObserver(Observer o) {// TODO Auto-generated method stub
observers.add(o);
}
// 移除一个观察者
@Override
public void removeObserver(Observer o) {// TODO Auto-generated method stub
if(observers.contains(o)) {observers.remove(o);
}
}
// 遍历所有的观察者,并通知
@Override
public void notifyObservers() {// TODO Auto-generated method stub
for(int i = 0; i < observers.size(); i++) {observers.get(i).update(this.temperatrue, this.pressure, this.humidity);
}
}
}
观察者模式的好处
-
观察者模式设计后,会以集合的方式来管理用户(Observer),包括注册,移除和通知。
-
这样,我们增加观察者(这里可以理解成一个新的公告板),就不需要去修改核心类 WeatherData 不会修改代码,遵守了 ocp 原则。
4、代理设计模式
代理模式 (Proxy) 的基本介绍
- 代理模式:为一个对象提供一个 替身,以控制对这个对象的访问。即通过代理对象访问目标对象. 这样做的好处是: 可以在目标对象实现的基础上, 增强额外的功能操作, 即扩展目标对象的功能。
2)被代理的对象可以是远程对象、创建开销大的对象或需要安全控制的对象
-
代理模式有不同的形式, 主要有三种 静态代理、** 动态代理 (JDK 代理、接口代理)** 和 Cglib 代理 (可以在内存动态的创建对象,而不需要实现接口,他是属于动态代理的范畴)。
-
代理模式示意图

静态代理
静态代理模式的基本介绍
静态代理在使用时, 需要定义接口或者父类, 被代理对象 (即目标对象) 与代理对象一起实现相同的接口或者是继承相同父类
应用实例
具体要求
-
定义一个接口:ITeacherDao
-
目标对象 TeacherDAO 实现接口 ITeacherDAO
-
使用静态代理方式, 就需要在代理对象 TeacherDAOProxy 中也实现 ITeacherDAO
-
调用的时候通过调用代理对象的方法来调用目标对象.
-
特别提醒:代理对象与目标对象要实现相同的接口, 然后通过调用相同的方法来调用目标对象的方法
思路分析图解(类图)

代码实现
public class Client {public static void main(String[] args) {// TODO Auto-generated method stub
// 创建目标对象(被代理对象)
TeacherDao teacherDao = new TeacherDao();
// 创建代理对象, 同时将被代理对象传递给代理对象
TeacherDaoProxy teacherDaoProxy = new TeacherDaoProxy(teacherDao);
// 通过代理对象,调用到被代理对象的方法
// 即:执行的是代理对象的方法,代理对象再去调用目标对象的方法
teacherDaoProxy.teach();}
}
// 接口
public interface ITeacherDao {void teach(); // 授课的方法
}
public class TeacherDao implements ITeacherDao {@Override
public void teach() {// TODO Auto-generated method stub
System.out.println("老师授课中。。。。。");
}
}
// 代理对象, 静态代理
public class TeacherDaoProxy implements ITeacherDao{private ITeacherDao target; // 目标对象,通过接口来聚合
// 构造器
public TeacherDaoProxy(ITeacherDao target) {this.target = target;
}
@Override
public void teach() {// TODO Auto-generated method stub
System.out.println("开始代理 完成某些操作。。。。。");// 方法
target.teach();
System.out.println("提交。。。。。");// 方法
}
}
静态代理优缺点
-
优点:在不修改目标对象的功能前提下, 能通过代理对象对目标功能扩展
-
缺点:因为代理对象需要与目标对象实现一样的接口, 所以会有很多代理类
-
一旦接口增加方法, 目标对象与代理对象都要维护
动态代理
动态代理模式的基本介绍
-
代理对象, 不需要实现接口,但是目标对象要实现接口,否则不能用动态代理
-
代理对象的生成,是利用 JDK 的 API,动态的在内存中构建代理对象
-
动态代理也叫做:JDK 代理、接口代理
JDK 中生成代理对象的 API
-
代理类所在包:java.lang.reflect.Proxy
-
JDK 实现代理只需要使用 newProxyInstance 方法, 但是该方法需要接收三个参数, 完整的写法是:
static Object newProxyInstance(ClassLoader loader, Class<?>[] interfaces,InvocationHandler h )
动态代理应用实例
应用实例要求
将前面的静态代理改进成动态代理模式(即:JDK 代理模式)
思路图解(类图)

代码实现
public class Client {public static void main(String[] args) {// 创建目标对象
ITeacherDao target = new TeacherDao();
// 给目标对象,创建代理对象, 可以转成 ITeacherDao
ITeacherDao proxyInstance = (ITeacherDao)new ProxyFactory(target).getProxyInstance();
// proxyInstance=class com.sun.proxy.$Proxy0 内存中动态生成了代理对象
System.out.println("proxyInstance=" + proxyInstance.getClass());
// 通过代理对象,调用目标对象的方法
//proxyInstance.teach();
proxyInstance.sayHello("tom");
}
}
// 接口
public interface ITeacherDao {void teach(); // 授课方法
void sayHello(String name);
}
package com.atguigu.proxy.dynamic;
import java.lang.reflect.InvocationHandler; import java.lang.reflect.Method;
import java.lang.reflect.Proxy;
public class ProxyFactory {// 维护一个目标对象 , Object
private Object target;
// 构造器,对 target 进行初始化
public ProxyFactory(Object target) {this.target = target;
}
// 给目标对象生成一个代理对象
public Object getProxyInstance() {// 说明
/*
* public static Object newProxyInstance(ClassLoader loader,
Class<?>[] interfaces,
InvocationHandler h)
//1. ClassLoader loader:指定当前目标对象使用的类加载器, 获取加载器的方法固定
//2. Class<?>[] interfaces: 目标对象实现的接口类型,使用泛型方法确认类型
//3. InvocationHandler h : 事情处理,执行目标对象的方法时,会触发事情处理器方法, 会把当前执行
的目标对象方法作为参数传入
*/
return Proxy.newProxyInstance(target.getClass().getClassLoader(), target.getClass().getInterfaces(),
new InvocationHandler() {@Override
public Object invoke(Object proxy, Method method, Object[] args) throws Throwable {// TODO Auto-generated method stub
System.out.println("JDK 代理开始~~");
// 反射机制调用目标对象的方法
Object returnVal = method.invoke(target, args);
System.out.println("JDK 代理提交"); return returnVal;
}
});
}
}
public class TeacherDao implements ITeacherDao {@Override
public void teach() {System.out.println("老师授课中....");
}
@Override
public void sayHello(String name) {System.out.println("hello" + name);
}
}
Cglib 代理
Cglib 代理模式的基本介绍
-
静态代理和 JDK 代理模式都要求目标对象是实现一个接口, 但是有时候目标对象只是一个单独的对象, 并没有实现任何的接口, 这个时候可使用目标对象子类来实现代理 - 这就是 Cglib 代理
-
Cglib 代理也叫作子类代理 **,** 它是在内存中构建一个子类对象从而实现对目标对象功能扩展, 有些书也将 Cglib 代理归属到动态代理。
-
Cglib 是一个强大的高性能的代码生成包, 它可以在运行期扩展 java 类与实现 java 接口. 它广泛的被许多 AOP 的框架使用, 例如 Spring AOP,实现方法拦截
-
在 AOP 编程中如何选择代理模式:
1. 目标对象需要实现接口,用 JDK 代理
2. 目标对象不需要实现接口,用 Cglib 代理
- Cglib 包的底层是通过使用字节码处理框架 ASM 来转换字节码并生成新的类
Cglib 代理模式实现步骤
(1)需要引入 cglib 的 jar 文件

(2)在内存中动态构建子类,注意代理的类不能为 final,否则报错 java.lang.IllegalArgumentException:
(3)目标对象的方法如果为 final/static, 那么就不会被拦截, 即不会执行目标对象额外的业务方法
Cglib 代理模式应用实例
应用实例要求
将前面的案例用 Cglib 代理模式实现
思路图解(类图)

代码实现
public class Client {public static void main(String[] args) {// TODO Auto-generated method stub
// 创建目标对象
TeacherDao target = new TeacherDao();
// 获取到代理对象,并且将目标对象传递给代理对象
TeacherDao proxyInstance = (TeacherDao)new ProxyFactory(target).getProxyInstance();
// 执行代理对象的方法,触发 intecept 方法,从而实现 对目标对象的调用
String res = proxyInstance.teach();
System.out.println("res=" +res);
}
}
import java.lang.reflect.Method;
import net.sf.cglib.proxy.Enhancer;
import net.sf.cglib.proxy.MethodInterceptor;
import net.sf.cglib.proxy.MethodProxy;
public class ProxyFactory implements MethodInterceptor {// 维护一个目标对象
private Object target;
// 构造器,传入一个被代理的对象
public ProxyFactory(Object target) {this.target = target;
}
// 返回一个代理对象: 是 target 对象的代理对象
public Object getProxyInstance() {//1. 创建一个工具类
Enhancer enhancer = new Enhancer();
//2. 设置父类
enhancer.setSuperclass(target.getClass());
//3. 设置回调函数
enhancer.setCallback(this);
//4. 创建子类对象,即代理对象
return enhancer.create();}
// 重写 intercept 方法,会调用目标对象的方法
@Override
public Object intercept(Object arg0, Method method, Object[] args, MethodProxy arg3) throws Throwable {// TODO Auto-generated method stub
System.out.println("Cglib 代理模式 ~~ 开始");
Object returnVal = method.invoke(target, args); System.out.println("Cglib 代理模式 ~~ 提交");
return returnVal;
}
}
public class TeacherDao {public String teach() {System.out.println("老师授课中, 我是 cglib 代理,不需要实现接口");
return "hello";
}
}
几种常见的代理模式介绍— 几种变体
- 防火墙代理
内网通过代理穿透防火墙,实现对公网的访问。
- 缓存代理
比如:当请求图片文件等资源时,先到缓存代理取,如果取到资源则 ok, 如果取不到资源,再到公网或者数据库取,然后缓存。
- 远程代理
远程对象的本地代表,通过它可以把远程对象当本地对象来调用。远程代理通过网络和真正的远程对象沟通信息。
- 同步代理:主要使用在多线程编程中,完成多线程间同步工作同步代理:主要使用在多线程编程中,完成多线程间同步工作。
5、工厂设计模式
看一个具体的需求
一个披萨的项目:要便于披萨种类的扩展,要便于维护
-
披萨的种类很多(比如 GreekPizz、CheesePizz 等)
-
披萨的制作有 prepare,bake, cut, box
-
完成披萨店订购功能。
使用传统的方式来完成
- 思路分析(类图)

编写 OrderPizza.java 去订购需要的各种 Pizza
public class OrderPizza {// 构造器
public OrderPizza() {Pizza pizza = null;
String orderType; // 订购披萨的类型
do {orderType = getType();
if (orderType.equals("greek")) {pizza = new GreekPizza();
pizza.setName("希腊披萨");
} else if (orderType.equals("cheese")) {pizza = new CheesePizza();
pizza.setName("奶酪披萨");
} else if (orderType.equals("pepper")) {pizza = new PepperPizza();
pizza.setName("胡椒披萨");
} else {break;
}
// 输出 pizza 制作过程
pizza.prepare();
pizza.bake();
pizza.cut();
pizza.box();} while (true);
}
传统的方式的优缺点
- 优点是比较好理解,简单易操作。
2)缺点是违反了设计模式的 ocp 原则,即对扩展开放,对修改关闭。即当我们给类增加新功能的时候,尽量不修改代码,或者尽可能少修改代码
3)比如我们这时要新增加一个 Pizza 的种类 **(Pepper** 披萨 **)**,我们需要做如下修改. 如果我们增加一个 Pizza 类,只要是订购 Pizza 的代码都需要修改

- 改进的思路分析
分析:修改代码可以接受,但是如果我们在其它的地方也有创建 Pizza 的代码,就意味着,也需要修改,而创建 Pizza
的代码,往往有多处。
思路:把创建 Pizza 对象封装到一个类中,这样我们有新的 Pizza 种类时,只需要修改该类就可,其它有创建到 Pizza
对象的代码就不需要修改了.-> 简单工厂模式
基本介绍
1)简单工厂模式是属于创建型模式,是工厂模式的一种。简单工厂模式是由一个工厂对象决定创建出哪一种产品类的实例。简单工厂模式是工厂模式家族中最简单实用的模式
2)简单工厂模式:定义了一个创建对象的类,由这个类来封装实例化对象的行为(代码)
3)在软件开发中,当我们会用到大量的创建某种、某类或者某批对象时,就会使用到工厂模式
使用简单工厂模式
- 简单工厂模式的设计方案: 定义一个可以实例化 Pizaa 对象的类,封装创建对象的代码。

2)看代码演示
// 简单工厂类
public class SimpleFactory {// 更加 orderType 返回对应的 Pizza 对象
public Pizza createPizza(String orderType) {Pizza pizza = null;
System.out.println("使用简单工厂模式");
if (orderType.equals("greek")) {pizza = new GreekPizza();
pizza.setName("希腊披萨");
} else if (orderType.equals("cheese")) {pizza = new CheesePizza();
pizza.setName("奶酪披萨");
} else if (orderType.equals("pepper")) {pizza = new PepperPizza();
pizza.setName("胡椒披萨");
}
return pizza;
}
// 简单工厂模式 也叫 静态工厂模式
public static Pizza createPizza2(String orderType) {Pizza pizza = null;
System.out.println("使用简单工厂模式 2");
if (orderType.equals("greek")) {pizza = new GreekPizza();
pizza.setName("希腊披萨");
} else if (orderType.equals("cheese")) {pizza = new CheesePizza();
pizza.setName("奶酪披萨");
} else if (orderType.equals("pepper")) {pizza = new PepperPizza();
pizza.setName("胡椒披萨");
}
return pizza;
}
}
//OrderPizza.java
import java.io.BufferedReader;
import java.io.IOException;
import java.io.InputStreamReader;
public class OrderPizza {// 构造器
// public OrderPizza() {
// Pizza pizza = null;
// String orderType; // 订购披萨的类型
// do {
// orderType = getType();
// if (orderType.equals("greek")) {
// pizza = new GreekPizza();
// pizza.setName("希腊披萨");
// } else if (orderType.equals("cheese")) {
// pizza = new CheesePizza();
// pizza.setName("奶酪披萨");
// } else if (orderType.equals("pepper")) {
// pizza = new PepperPizza();
// pizza.setName("胡椒披萨");
// } else {
// break;
// }
// // 输出 pizza 制作过程
// pizza.prepare();
// pizza.bake();
// pizza.cut();
// pizza.box();
//
// } while (true);
// }
// 定义一个简单工厂对象
SimpleFactory simpleFactory;
Pizza pizza = null;
// 构造器
public OrderPizza(SimpleFactory simpleFactory) {setFactory(simpleFactory);
}
public void setFactory(SimpleFactory simpleFactory) {String orderType = ""; // 用户输入的
this.simpleFactory = simpleFactory; // 设置简单工厂对象 do {
orderType = getType();
pizza = this.simpleFactory.createPizza(orderType);
// 输出 pizza
if(pizza != null) {// 订购成功
pizza.prepare(); pizza.bake();
pizza.cut();
pizza.box();} else {System.out.println("订购披萨失败");
break;
}
}while(true);
}
// 写一个方法,可以获取客户希望订购的披萨种类
private String getType() {try {BufferedReader strin = new BufferedReader(new InputStreamReader(System.in));
System.out.println("input pizza 种类:");
String str = strin.readLine();
return str;
} catch (IOException e) {e.printStackTrace();
return "";
}
}
}
工厂方法模式
看一个新的需求
披萨项目新的需求:客户在点披萨时,可以点不同口味的披萨,比如 北京的奶酪 pizza、北京的胡椒 pizza 或者是伦敦的奶酪 pizza、伦敦的胡椒 pizza。
思路 1
使用简单工厂模式,创建不同的简单工厂类,比如 BJPizzaSimpleFactory、LDPizzaSimpleFactory 等等. 从当前这个案例来说,也是可以的,但是考虑到项目的规模,以及软件的可维护性、可扩展性并不是特别好
思路 2
使用工厂方法模式
工厂方法模式介绍
-
工厂方法模式设计方案:将披萨项目的实例化功能抽象成抽象方法,在不同的口味点餐子类中具体实现。
-
工厂方法模式:定义了一个创建对象的抽象方法,由子类决定要实例化的类。工厂方法模式将对象的实例化推迟到子类。
工厂方法模式应用案例
- 披萨项目新的需求:客户在点披萨时,可以点不同口味的披萨,比如 北京的奶酪 pizza、北京的胡椒 pizza 或者是伦敦的奶酪 pizza、伦敦的胡椒 pizza
2)思路分析图解

- 看老师代码实现
//OrderPizza.java 类
import java.io.BufferedReader;
import java.io.IOException;
import java.io.InputStreamReader;
public abstract class OrderPizza {// 定义一个抽象方法,createPizza , 让各个工厂子类自己实现
abstract Pizza createPizza(String orderType);
// 构造器
public OrderPizza() {Pizza pizza = null;
String orderType; // 订购披萨的类型
do {orderType = getType();
pizza = createPizza(orderType); // 抽象方法,由工厂子类完成
// 输出 pizza 制作过程
pizza.prepare();
pizza.bake();
pizza.cut();
pizza.box();} while (true);
}
// 写一个方法,可以获取客户希望订购的披萨种类
private String getType() {try {BufferedReader strin = new BufferedReader(new InputStreamReader(System.in)); System.out.println("input pizza 种类:");
String str = strin.readLine();
return str;
} catch (IOException e) {e.printStackTrace(); return "";
}
}
}
public class BJOrderPizza extends OrderPizza {@Override
Pizza createPizza(String orderType) {Pizza pizza = null;
if(orderType.equals("cheese")) {pizza = new BJCheesePizza();} else if (orderType.equals("pepper")) {pizza = new BJPepperPizza();}
return pizza;
}
}
public class LDOrderPizza extends OrderPizza {@Override
Pizza createPizza(String orderType) {Pizza pizza = null;
if(orderType.equals("cheese")) {pizza = new LDCheesePizza();} else if (orderType.equals("pepper")) {pizza = new LDPepperPizza();}
return pizza;
}
}
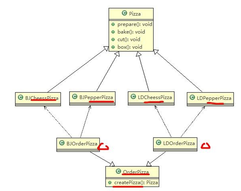
抽象工厂模式
基本介绍
-
抽象工厂模式:定义了一个 interface 用于创建相关或有依赖关系的对象簇,而无需指明具体的类
-
抽象工厂模式可以将简单工厂模式和工厂方法模式进行整合。
-
从设计层面看,抽象工厂模式就是对简单工厂模式的改进(或者称为进一步的抽象)。
-
将工厂抽象成两层,AbsFactory(抽象工厂) 和 具体实现的工厂子类。程序员可以根据创建对象类型使用对应的工厂子类。这样将单个的简单工厂类变成了工厂簇,更利于代码的维护和扩展。
-
类图

抽象工厂模式应用实例
使用抽象工厂模式来完成披萨项目.
// 一个抽象工厂模式的抽象层(接口)
public interface AbsFactory {// 让下面的工厂子类来 具体实现
public Pizza createPizza(String orderType);
}
// 这是工厂子类
public class BJFactory implements AbsFactory {@Override
public Pizza createPizza(String orderType) {System.out.println("~ 使用的是抽象工厂模式~");
// TODO Auto-generated method stub
Pizza pizza = null;
if(orderType.equals("cheese")) {pizza = new BJCheesePizza();} else if (orderType.equals("pepper")){pizza = new BJPepperPizza();}
return pizza;
}
}
public class LDFactory implements AbsFactory {@Override
public Pizza createPizza(String orderType) {System.out.println("~ 使用的是抽象工厂模式~");
Pizza pizza = null;
if (orderType.equals("cheese")) {pizza = new LDCheesePizza();} else if (orderType.equals("pepper")) {pizza = new LDPepperPizza();}
return pizza;
}
}
//OrderPizza.java
import java.io.BufferedReader;
import java.io.IOException;
import java.io.InputStreamReader;
public class OrderPizza {
AbsFactory factory;
// 构造器
public OrderPizza(AbsFactory factory) {setFactory(factory);
}
private void setFactory(AbsFactory factory) {Pizza pizza = null;
String orderType = ""; // 用户输入
this.factory = factory;
do {orderType = getType();
// factory 可能是北京的工厂子类,也可能是伦敦的工厂子类
pizza = factory.createPizza(orderType);
if (pizza != null) {// 订 购 ok
pizza.prepare();
pizza.bake();
pizza.cut();
pizza.box();} else {System.out.println("订购失败");
break;
}
} while (true);
}
// 写一个方法,可以获取客户希望订购的披萨种类
private String getType() {try {BufferedReader strin = new BufferedReader(new InputStreamReader(System.in)); System.out.println("input pizza 种类:");
String str = strin.readLine();
return str;
} catch (IOException e) {e.printStackTrace();
return "";
}
}
}
工厂模式小结
- 工厂模式的意义
将实例化对象的代码提取出来,放到一个类中统一管理和维护,达到和主项目的依赖关系的解耦。从而提高项目的扩展和维护性。
-
三种工厂模式 (简单工厂模式、工厂方法模式、抽象工厂模式)
-
设计模式的依赖抽象原则
4)创建对象实例时,不要直接 new 类, 而是把这个 new 类的动作放在一个工厂的方法中,并返回。有的书上说,变量不要直接持有具体类的引用。
5)不要让类继承具体类,而是继承抽象类或者是实现 interface(接口)
6)不要覆盖基类中已经实现的方法。
6、装饰者模式
装饰设计模式概述
装饰模式就是使用被装饰类的一个子类的实例,在客户端将这个子类的实例交给装饰类。是继承的替代方案
优点
使用装饰模式,可以提供比继承更灵活的扩展对象的功能,它可以动态的添加对象的功能,并且可以随意的组合这些功能
缺点
正因为可以随意组合,所以就可能出现一些不合理的逻辑
装饰者模式图解

interface Phone {public abstract void call();
}
class IPhone implements Phone {@Override
public void call() {System.out.println("手机可以打电话了");
}
}
public abstract class PhoneDecorate implements Phone {private Phone p;
public PhoneDecorate(Phone p) {this.p = p;
}
@Override
public void call() {this.p.call();}
}
public class MusicPhoneDecorate extends PhoneDecorate {public MusicPhoneDecorate(Phone p) {super(p);
}
@Override
public void call() {super.call();
System.out.println("手机可以听音乐");
}
}
public class RingPhoneDecorate extends PhoneDecorate {public RingPhoneDecorate(Phone p) {super(p);
}
@Override
public void call() {System.out.println("手机可以听彩铃");
super.call();}
}
class PhoneDemo {public static void main(String[] args) {Phone p = new IPhone();
p.call();
System.out.println("------------");
// 需求:我想在接电话前,听彩铃
PhoneDecorate pd = new RingPhoneDecorate(p);
pd.call();
System.out.println("------------");
// 需求:我想在接电话后,听音乐
pd = new MusicPhoneDecorate(p);
pd.call();
System.out.println("------------");
// 需求:我要想手机在接前听彩铃,接后听音乐
// 自己提供装饰类,在打电话前听彩铃,打电话后听音乐
pd = new RingPhoneDecorate(new MusicPhoneDecorate(p));
pd.call();
System.out.println("----------");
// 想想我们在 IO 流中的使用
// InputStream is = System.in;
// InputStreamReader isr = new InputStreamReader(is);
// BufferedReader br = new BufferedReader(isr);
BufferedReader br = new BufferedReader(new InputStreamReader(System.in));
BufferedWriter bw = new BufferedWriter((new OutputStreamWriter(System.out)));
Scanner sc = new Scanner(System.in);
}
}






